时间:2019-07-23 10:11
人气:
作者:admin
在家电应用中,最主要的就是高效率和节能,三相无刷直流电机正是因为具有效率高、尺寸小的优点,被广泛的应用在家电设备及其他很多应用中。除此之外,由于还将机械换向装置替换成电子换向器,三相无刷电机进而被认为可靠性比原来更高了。

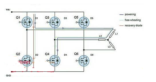
标准的三相功率级(power stage)被用来驱动一个三相无刷直流电机,如图1所示。功率级产生一个电场,为了使电机很好地工作,这个电场必须保持与转子磁场之间的角度接近 90°。六步序列控制产生6个定子磁场向量,这些向量必须在一个指定的转子位置下改变。霍尔效应传感器扫描转子的位置。为了向转子提供6个步进电流,功率级利用6个可以按不同的特定序列切换的功率MOSFET。下面解释一个常用的切换模式,可提供6个步进电流。
MOSFET Q1、Q3和Q5高频(HF)切换,Q2、Q4和Q6低频(LF)切换。当一个低频MOSFET处于开状态,而且一个高频MOSFET 处于切换状态时,就会产生一个功率级。
步骤1) 功率级同时给两个相位供电,而对第三个相位未供电。假设供电相位为L1、L2,L3未供电。在这种情况下,MOSFET Q1和Q2处于导通状态,电流流经Q1、L1、L2和Q4。
步骤2) MOSFET Q1关断。因为电感不能突然中断电流,它会产生额外电压,直到体二极管D2被直接偏置,并允许续流电流流过。续流电流的路径为D2、L1、L2和Q4。
步骤3) Q1打开,体二极管D2突然反偏置。Q1上总的电流为供电电流与二极管D2上的恢复电流之和。 显示出其中的体-漏二极管。电流流入到体-漏二极管D2(见图1),该二极管被正向偏置,少数载流子注入到二极管的区和P区。
当MOSFET Q1导通时,二极管D2被反向偏置, N区的少数载流子进入P+体区,反之亦然。这种快速转移导致大量的电流流经二极管,从N-epi到P+区,即从漏极到源极。电感L1对于流经Q2和Q1的尖峰电流表现出高阻抗。Q1表现出额外的电流尖峰,增加了在导通期间的开关损耗。
为改善在这些特殊应用中体二极管的性能,研发人员开发出具有快速体二极管恢复特性MOSFET。当二极管导通后被反向偏置,反向恢复峰值电流Irrm较小。
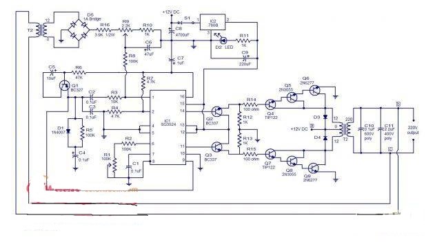
结合一种简单的逆变器电路图分析PWM逆变器电路的工作原理

电阻R2和电容C1套集成电路内部振荡器的频率。预设R1可用于振荡器的频率进行微调。14脚和11脚IC内部驱动晶体管的发射极终端。的驱动晶体管(引脚13和12)的集电极终端连接在一起,并连接到8 V轨(7808输出)。可在IC的引脚14和15两个180度,淘汰50赫兹脉冲列车。
这些信号驱动器在随后的晶体管阶段。当14脚的信号为高电平,晶体管Q2接通,就这反过来又使晶体管Q4,Q5,Q6点从目前的+12 V电源(电池)连接流一个通过的上半部分(与标签的标记)变压器(T1)中,小学通过晶体管Q4,Q5和Q6汇到地面。
因此诱导变压器二次电压(由于电磁感应),这个电压220V输出波形的上半周期。在此期间,11脚低,其成功的阶段将处于非活动状态。当IC引脚 11云高的第三季度结果Q7的获取和交换,Q8和Q9将被打开。从+12 V电源通过变压器的初级下半部和汇到地面通过晶体管的Q7,Q8,Q9,以及由此产生的电压,在T2次级诱导有助于的下半部周期(标签上标明)电流流 220V输出波形。
逆变电路的输出电压调节部分的工作原理
逆变器输出(T2的输出)挖掘点的标记为B,C,并提供给变压器T2的主。在变压器T2的下降这个高电压的步骤,桥梁D5整流它和这个电压(将逆变器的输出电压成正比)是提供的PIN1通过奥迪R8,R9,R16和(该IC的内部错误放大器的反相输入)这个电压与内部参考电压比较。
此误差电压成正比的输出电压所需的值和IC调节占空比的驱动信号(引脚14和12)为了使输出电压为所需的值的变化。R9的预设,可用于调节逆变器输出电压,因为它直接控制变频器的输出电压误差放大器部分的反馈量。
二极管D3和D4续流二极管,保护驱动级晶体管的开关变压器(T2)初选时产生的电压尖峰。R14和R15限制基地的第四季度和Q7。R12和 R13为第四季度和Q7防止意外的开关ON下拉电阻。C10和C11是绕过从变频器的输出噪声。C8是一个滤波电容的稳压IC 7805。R11的限制限制了电流通过LED指示灯D2的。
高效率和节能是家电应用中首要的问题。三相无刷直流电机因其效率高和尺寸小的优势而被广泛应用在家电设备中以及很多其他应用中。此外,由于采用了逆变器电子换向器代替机械换向装置,三相无刷直流电机被认为可靠性更高。
标准的三相功率级(power stage)被用来驱动一个三相无刷直流电机。功率级产生一个电场,为了使电机很好地工作,这个电场必须保持与转子磁场之间的角度接近90°。六步序列控制产生6个定子磁场向量,这些向量必须在一个指定的转子位置下改变。霍尔效应传感器扫描转子的位置。为了向转子提供6个步进电流,功率级利用6个可以按不同的特定序列切换的功率MOSFET。下面解释一个常用的切换模式,可提供6个步进电流。
MOSFET Q1、Q3和Q5高频(HF)切换,Q2、Q4和Q6低频(LF)切换。当一个低频MOSFET处于开状态,而且一个高频MOSFET 处于切换状态时,就会产生一个功率级。
步骤1) 功率级同时给两个相位供电,而对第三个相位未供电。假设供电相位为L1、L2,L3未供电。在这种情况下,MOSFET Q1和Q2处于导通状态,电流流经Q1、L1、L2和Q4。
步骤2)MOSFET Q1关断。因为逆变器电感不能突然中断电流,它会产生额外电压,直到体二极管D2被直接偏置,并允许续流电流流过。续流电流的路径为D2、L1、L2和Q4。
步骤3)Q1打开,体二极管D2突然反偏置。Q1上总的电流为供电电流(如步骤1)与二极管D2上的恢复电流之和。
显示出其中的体-漏二极管。在步骤2,电流流入到体-漏二极管D2(见图1),该二极管被正向偏置,少数载流子注入到二极管的区和P区。
当MOSFET Q1导通时,二极管D2被反向偏置, N区的少数载流子进入P+体区,反之亦然。这种快速转移导致大量的电流流经二极管,从N-epi到P+区,即从漏极到源极。电感L1对于流经Q2和Q1的尖峰电流表现出高阻抗。Q1表现出额外的电流尖峰,增加了在导通期间的开关损耗。图4a描述了MOSFET的导通过程。
为改善在这些特殊应用中体二极管的性能,研发人员开发出具有快速体二极管恢复特性MOSFET。当二极管导通后被反向偏置,反向恢复峰值电流Irrm较小。
在电力逆变电源中我们对比测试了标准的MOSFET和快恢复MOSFET。ST推出的STD5NK52ZD(SuperFREDmesh系列)放在Q2(LF)中,如图4b所示。在Q1 MOSFET(HF)的导通工作期间,开关损耗降低了65%。采用STD5NK52ZD时效率和热性能获得很大提升(在不采用散热器的自由流动空气环境下,壳温从60°C降低到50°C)。在这种拓扑中,MOSFET内部的体二极管用作续流二极管,采用具有快速体二极管恢复特性MOSFET更为合适。
SuperFREDmesh技术弥补了现有的FDmesh技术,具有降低导通电阻,齐纳栅保护以及非常高的dv/dt性能,并采用了快速体-漏恢复二极管。N沟道520V、1.22欧姆、4.4A STD5NK52ZD可提供多种封装,包括TO-220、DPAK、I2PAK和IPAK封装。该器件为工程师设计开关应用提供了更大的灵活性。其他优势包括非常高的dv/dt,经过100%雪崩测试,具有非常低的本征电容、良好的可重复制造性,以及改良的ESD性能。此外,逆变器与其他可选模块解决方案相比,使用分立解决方案还能在PCB上灵活定位器件,从而实现空间的优化,并获得有效的热管理,因而这是一种具有成本效益的解决方案。
上一篇:半桥逆变电路的工原理
下一篇:无线充电技术继续向前发展