全球最实用的IT互联网站!
人工智能P2P分享搜索全网发布信息网站地图标签大全
linux如何复原已经删除的文件
阅读全文2020-09-07
十大最受欢迎的Linux发行版
你真的了解银河麒麟操作系统吗
STM32WB的双核架构及其优缺点解析
阅读全文2020-09-05
Linux过去29年历史重大事件整理
嵌入式软件优先级的重要性
阅读全文2020-09-04
功率放大器的过去与未来
阅读全文2020-09-03
嵌入式系统的软件架构设计说明
阅读全文2020-09-02
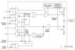
FPGA IO的基本结构及默认状态
嵌入式应用层的开发需要架构师吗
51单片机与stm32单片机,先学习哪一个?
新一代嵌入式开发平台 AMD嵌入式软件和工
睿擎派配件上新!4.3寸/7寸MIPI屏、UVC摄像
使用恩智浦FRDM-MCXN947开发板移植触摸屏
CPU | 内存 | 硬盘 | 显卡 | 显示器 | 主板 | 电源 | 键鼠 | 网站地图
Copyright © 2025-2035 诺佳网 版权所有 备案号:赣ICP备2025066733号 本站资料均来源互联网收集整理,作品版权归作者所有,如果侵犯了您的版权,请跟我们联系。