全球最实用的IT互联网站!
人工智能P2P分享搜索全网发布信息网站地图标签大全
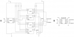
实现隔离式1-Wire总线
阅读全文2023-01-17
STM32G0开发笔记:SPI接口的基本使用
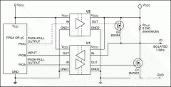
通过集成工业接口数字隔离器减小尺寸和成本
详解RS-485接口电路设计,讨论线路负载、信号衰减
使用1-Wire接口为汽车终端添加身份验证安全性
阅读全文2023-01-16
RS-485 IC提高了电机控制电路中的系统可靠性和故
RS485总线脉冲群骚扰的来源及工作原理分析
CAN总线终端电阻为什么是120Ω
阅读全文2023-01-15
NAND Flash接口的演进史
阅读全文2023-01-14
如何使用具有非常简单的2线数字接口的热监控器
博世CAN SIC XL收发器ASIC NT156介绍
力特奥维斯Littelfuse解读设计高可靠性的汽
RS485接口电路设计全面指南:从基础到实
如何使用ZPS-CANFD进行CAN信号质量评估?
CPU | 内存 | 硬盘 | 显卡 | 显示器 | 主板 | 电源 | 键鼠 | 网站地图
Copyright © 2025-2035 诺佳网 版权所有 备案号:赣ICP备2025066733号 本站资料均来源互联网收集整理,作品版权归作者所有,如果侵犯了您的版权,请跟我们联系。