全球最实用的IT互联网信息网站!
AI人工智能P2P分享&下载搜索网页发布信息网站地图
rs232串口接线,RS232串口通信基本接线方法
阅读全文2017-11-01
RS232C的接口信号详解
rs232驱动,USB-RS232驱动程序安装说明
rs232转usb,9线RS232转USB
rs232c是什么,rs232c详解
rs232电平能传多远,增加RS232传输距离的多种妙招
rs232串口是什么,RS232串口介绍
rs232电平和TTL电平的区别
9针rs232接口定义
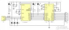
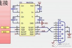
Rs232转Rs485接线图
阅读全文2017-10-31
博世CAN SIC XL收发器ASIC NT156介绍
力特奥维斯Littelfuse解读设计高可靠性的汽
RS485接口电路设计全面指南:从基础到实
如何使用ZPS-CANFD进行CAN信号质量评估?
CPU | 内存 | 硬盘 | 显卡 | 显示器 | 主板 | 电源 | 键鼠 | 网站地图
Copyright © 2025-2035 诺佳网 版权所有 备案号:赣ICP备2025066733号 本站资料均来源互联网收集整理,作品版权归作者所有,如果侵犯了您的版权,请跟我们联系。