全球最实用的IT互联网信息网站!
AI人工智能P2P分享&下载搜索网页发布信息网站地图
基于STB5660解决方案的交互式机顶盒设计
阅读全文2009-12-29
用户论战运营商,数字电视理在谁?
阅读全文2009-12-28
85.7%网友认为卫星锅不会冲击数字电视
STN-LCD彩屏模块设计
阅读全文2009-12-26
USB3.0视频传输设备将问世 最高速率4.8Gb/s
谁是LED接班人 OLED面板呈爆炸性增长
MAX4455 任意图形随屏显示视频发生器
高保真BTL放大器的原理及设计
阅读全文2009-12-25
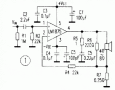
采用LM1875设计BTL电路的制作方法
用运放驱动的高性能功率放大器
低成本、易部署、更高效 | 千视全NDI IP剧
音频电路供电没有负压也能正常输出的原
富信推出新款双P沟道增强型场效应管FS
制冷系统和制冷机一样吗 制冷系统和制冷
CPU | 内存 | 硬盘 | 显卡 | 显示器 | 主板 | 电源 | 键鼠 | 网站地图
Copyright © 2025-2035 诺佳网 版权所有 备案号:赣ICP备2025066733号 本站资料均来源互联网收集整理,作品版权归作者所有,如果侵犯了您的版权,请跟我们联系。