全球最实用的IT互联网信息网站!
AI人工智能P2P分享&下载搜索网页发布信息网站地图
功放TDA7294的测试原理与应用
阅读全文2009-12-24
国外汽车音响的设计原理
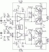
采用四运放LM324设计的高灵敏度声音探听器
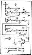
分立元件设计的耳聋助听器方法
场效应管特性及单端甲类功放的设计
usb声卡制作方法
LM4702高保真功放器件的设计原理
摩托车,电动车电子喇叭的原理及制作方法
LM4702功放模块的应用及设计方案
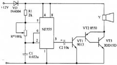
警笛断续开关的设计方案
低成本、易部署、更高效 | 千视全NDI IP剧
音频电路供电没有负压也能正常输出的原
富信推出新款双P沟道增强型场效应管FS
制冷系统和制冷机一样吗 制冷系统和制冷
CPU | 内存 | 硬盘 | 显卡 | 显示器 | 主板 | 电源 | 键鼠 | 网站地图
Copyright © 2025-2035 诺佳网 版权所有 备案号:赣ICP备2025066733号 本站资料均来源互联网收集整理,作品版权归作者所有,如果侵犯了您的版权,请跟我们联系。