全球最实用的IT互联网信息网站!
AI人工智能P2P分享&下载搜索网页发布信息网站地图
调音员操作要点
阅读全文2009-12-12
如何灵活使用调音台上的均衡器
英汉舞台灯光专业翻译
如何消除胆机产生的失真
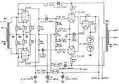
用FU-29制作的胆机
小胆机的制作
如何制作胆机
几种12AU7的比较
扬声器单元品质特性详细介绍
电子管功放的调整
低成本、易部署、更高效 | 千视全NDI IP剧
音频电路供电没有负压也能正常输出的原
富信推出新款双P沟道增强型场效应管FS
制冷系统和制冷机一样吗 制冷系统和制冷
CPU | 内存 | 硬盘 | 显卡 | 显示器 | 主板 | 电源 | 键鼠 | 网站地图
Copyright © 2025-2035 诺佳网 版权所有 备案号:赣ICP备2025066733号 本站资料均来源互联网收集整理,作品版权归作者所有,如果侵犯了您的版权,请跟我们联系。