阅读全文2009-04-27
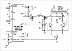
Buck/Boost Charge-Pump Regulat
阅读全文2009-04-27
阅读全文2009-04-27
阅读全文2009-04-27
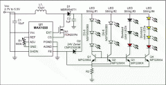
混合电路驱动器的类型和数量的LED-Circuit Driv
阅读全文2009-04-27
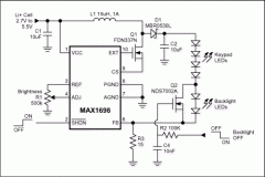
单管控制第二LED阵列在开关模式LED背灯-Single F
阅读全文2009-04-27
阅读全文2009-04-27
阅读全文2009-04-27
白光LED驱动器提供64级对数调光-White-LED Dr
阅读全文2009-04-27
阅读全文2009-04-27