全球最实用的IT互联网信息网站!
AI人工智能P2P分享&下载搜索网页发布信息网站地图
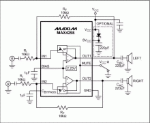
利用精巧的电路确保便携式电脑的高品质音质
阅读全文2009-05-05
利用MAX5456/MAX5457构成音量调节器
功能丰富、完善的GSM/GPRS蜂窝电话音频记录/回放
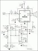
可自动关断的扬声器放大器,有效节省手机功耗
对音频放大器咔嗒声的定量分析
音频DAC性能研究
D类放大器散热注意事项
采用新的调制技术和滤波器结构减小D类放大器的
减小手机耳机放大器的RF敏感度
扩谱调制模式使D类放大器的电磁干扰降至最低
低成本、易部署、更高效 | 千视全NDI IP剧
音频电路供电没有负压也能正常输出的原
富信推出新款双P沟道增强型场效应管FS
制冷系统和制冷机一样吗 制冷系统和制冷
CPU | 内存 | 硬盘 | 显卡 | 显示器 | 主板 | 电源 | 键鼠 | 网站地图
Copyright © 2025-2035 诺佳网 版权所有 备案号:赣ICP备2025066733号 本站资料均来源互联网收集整理,作品版权归作者所有,如果侵犯了您的版权,请跟我们联系。