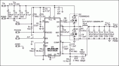
显示器提供背光的高亮度发光二极管和SEPIC电源模块-Dis-Abstract: In automotive applications, offering a wide dimming ratio for backlights is important because the display panel must b...
参考设计采用MAX15026为辅助电源的液晶电视或机顶盒-R-Abstract: This application note shows a reference design using the MAX15026 low-cost, high-efficiency synchronous buck converter i...