全球最实用的IT互联网信息网站!
AI人工智能P2P分享&下载搜索网页发布信息网站地图
D类音频放大器工作原理图+设计所需组件清单
阅读全文2023-03-24
GTC 2023:多模态短视频模型推理优化方案解析
阅读全文2023-03-23
GTC 2023:短视频多模态超大模型的场景应用
BPDC1000-DE系列能量反馈多路直流电子负载
什么是视频编码 常见的视频编码格式有哪些
深度解析电磁炉的工作原理与常见故障
阅读全文2023-03-22
松下Panasonic RQ-517S型收录机拆解原理解析
阅读全文2023-03-21
思必驰AI转写麦克风音箱M4定向拾音增强版上线
WiSA E创新技术支持电视机无需HDMI连接线传输多声
阅读全文2023-03-20
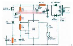
基于IC555设计的双音门铃电路
阅读全文2023-03-19
低成本、易部署、更高效 | 千视全NDI IP剧
音频电路供电没有负压也能正常输出的原
富信推出新款双P沟道增强型场效应管FS
制冷系统和制冷机一样吗 制冷系统和制冷
CPU | 内存 | 硬盘 | 显卡 | 显示器 | 主板 | 电源 | 键鼠 | 网站地图
Copyright © 2025-2035 诺佳网 版权所有 备案号:赣ICP备2025066733号 本站资料均来源互联网收集整理,作品版权归作者所有,如果侵犯了您的版权,请跟我们联系。