全球最实用的IT互联网信息网站!
AI人工智能P2P分享&下载搜索网页发布信息网站地图
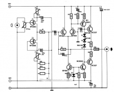
基于LM391的35W音频放大器电路
阅读全文2023-04-08
分享一个低阻抗麦克风放大器电路
使用3个晶体管的便携式耳机放大器电路分享
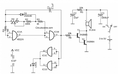
分享一个移相器音频电路
带晶体管的高动态范围混频器电路分享
基于TDA1521的集成立体声放大器电路
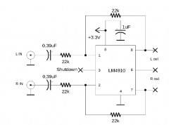
基于LM4910的立体声耳机放大器电路
基于BA5417的立体声功率放大器电路
基于LM324的声控触发器电路
带LED指示灯的音频节拍器电路图
低成本、易部署、更高效 | 千视全NDI IP剧
音频电路供电没有负压也能正常输出的原
富信推出新款双P沟道增强型场效应管FS
制冷系统和制冷机一样吗 制冷系统和制冷
CPU | 内存 | 硬盘 | 显卡 | 显示器 | 主板 | 电源 | 键鼠 | 网站地图
Copyright © 2025-2035 诺佳网 版权所有 备案号:赣ICP备2025066733号 本站资料均来源互联网收集整理,作品版权归作者所有,如果侵犯了您的版权,请跟我们联系。