网站首页 全球最实用的IT互联网站!
人工智能P2P分享Wind搜索发布信息网站地图标签大全
图像采集卡的性能参数有哪些需要注意的?
阅读全文2023-08-02
基于电源IC BA5406的3W立体声音频放大器电路图
阅读全文2023-08-01
音频音调控制电路图 音频音调控制电路设计方案
主动降噪系统的原理及设计要点有哪些
如何提升沉浸感?如何提升空间音频体验?头部跟踪
低成本小家电智能风扇设计方案
数字时代,为什么流媒体加速CDN越来越重要?
“协同应急·2023”千视再次出动
阅读全文2023-07-31
千视为中国石油报打造NDI智能演播室
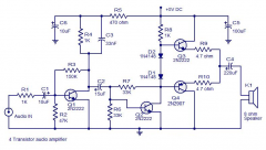
4晶体管AB类音频放大器电路图
低成本、易部署、更高效 | 千视全NDI IP剧
音频电路供电没有负压也能正常输出的原
富信推出新款双P沟道增强型场效应管FS
制冷系统和制冷机一样吗 制冷系统和制冷
CPU | 内存 | 硬盘 | 显卡 | 显示器 | 主板 | 电源 | 键鼠 | 网站地图
Copyright © 2025-2035 诺佳网 版权所有 备案号:赣ICP备2025066733号 本站资料均来源互联网收集整理,作品版权归作者所有,如果侵犯了您的版权,请跟我们联系。