全球最实用的IT互联网信息网站!
AI人工智能P2P分享&下载搜索网页发布信息网站地图
智能语音提示芯片在手持吸尘器的应用
阅读全文2022-06-23
透过华为军团看科技之变(四):互动媒体(音
阅读全文2022-06-21
如何用信号发生器对收音机进行统调
阅读全文2022-06-20
ES9023P音频DAC解码芯片特性优点概述
阅读全文2022-06-17
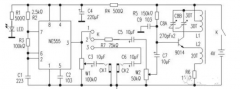
基于NV040C语音芯片的电子设备方案
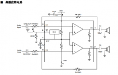
LN4809双声道音频耳机功率放大器概述、用途及特
阅读全文2022-06-16
重新审视汽车音响中的收音机调谐器
乐鑫ESP32-S3实现的智能触摸屏冷暖风扇方案优势
阅读全文2022-06-15
单声道 AB 类音频功放的功能及特性说明
重大升级:迪文总线方案支持31路摄像头视频实时
低成本、易部署、更高效 | 千视全NDI IP剧
音频电路供电没有负压也能正常输出的原
富信推出新款双P沟道增强型场效应管FS
制冷系统和制冷机一样吗 制冷系统和制冷
CPU | 内存 | 硬盘 | 显卡 | 显示器 | 主板 | 电源 | 键鼠 | 网站地图
Copyright © 2025-2035 诺佳网 版权所有 备案号:赣ICP备2025066733号 本站资料均来源互联网收集整理,作品版权归作者所有,如果侵犯了您的版权,请跟我们联系。