全球最实用的IT互联网信息网站!
AI人工智能P2P分享&下载搜索网页发布信息网站地图
NS4215双声道2X7.5W D类音频功放
阅读全文2022-07-02
基于NS4158的单声道数字音频功放
基于NS4205的3W双声道D类音频功放
基于NS4203的3W双声道D类音频功放+立体声耳机功能
NS4159AB/D类双模、防失真、5.5W单声道音频功放
在智能LiFi显示器上提供4K即插即用3D飞行地图
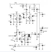
音频/视频调制器的电路图解析
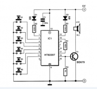
基于HT82207的西方音乐发生器电路原理图
基于TDA2822构建的1W立体声耳机放大器原理图
基于ST功放的模块化数字音频方案
阅读全文2022-07-01
低成本、易部署、更高效 | 千视全NDI IP剧
音频电路供电没有负压也能正常输出的原
富信推出新款双P沟道增强型场效应管FS
制冷系统和制冷机一样吗 制冷系统和制冷
CPU | 内存 | 硬盘 | 显卡 | 显示器 | 主板 | 电源 | 键鼠 | 网站地图
Copyright © 2025-2035 诺佳网 版权所有 备案号:赣ICP备2025066733号 本站资料均来源互联网收集整理,作品版权归作者所有,如果侵犯了您的版权,请跟我们联系。