全球最实用的IT互联网信息网站!
AI人工智能P2P分享&下载搜索网页发布信息网站地图
数字式逻辑状态测试器
阅读全文2006-04-16
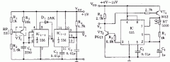
自制小型程控交换机
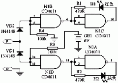
防盗电子狗
简单的三角波、方波振荡器
熄灯延时电路(仅限白炽灯)
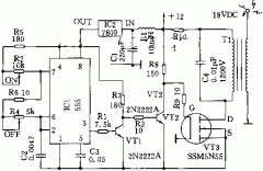
用555做的高压发生器
倍压整流电子镇流器
给万用表加装电感短路测试器
两款频率温度转换电路
自动洗手器与干手器电路
比科奇推出5G小基站开放式RAN射频单元的
今日看点丨传英特尔将推Gaudi2降规版抢攻
浩亭庆祝越南工厂正式投产
贸泽现已开售运行速度远超前代产品的树
CPU | 内存 | 硬盘 | 显卡 | 显示器 | 主板 | 电源 | 键鼠 | 网站地图
Copyright © 2025-2035 诺佳网 版权所有 备案号:赣ICP备2025066733号 本站资料均来源互联网收集整理,作品版权归作者所有,如果侵犯了您的版权,请跟我们联系。