网站首页 全球最实用的IT互联网站!
人工智能P2P分享Wind搜索发布信息网站地图标签大全
慧能泰负载开关HUSB305A产品介绍
阅读全文2025-08-25
以高压模拟开关替代光继电器:关键电压设计与
阅读全文2025-08-21
川土微电子推出CA-HP6302S零漂移RRIO运算放大器
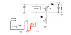
德州仪器新型单级转换器助力微型逆变器和便携
安富利推出基于英飞凌产品的6.6KW双向DCDC方案
IGBT短路失效分析
借助德州仪器自偏置转换器应对USB PD充电器设计
阅读全文2025-08-20
MOSFET栅极驱动器充放电中的能量转换过程
阅读全文2025-08-19
中微爱芯推出轨到轨运算放大器AiP853X系列
阅读全文2025-08-18
罗姆新一代MOSFET助力AI服务器与工业电源的能效优
数字电压表设计教程之LTC2308数据手册解读
德州仪器新型单级转换器助力微型逆变器
CPU | 内存 | 硬盘 | 显卡 | 显示器 | 主板 | 电源 | 键鼠 | 网站地图
Copyright © 2025-2035 诺佳网 版权所有 备案号:赣ICP备2025066733号 本站资料均来源互联网收集整理,作品版权归作者所有,如果侵犯了您的版权,请跟我们联系。