全球最实用的IT互联网站!
人工智能P2P分享搜索全网发布信息网站地图标签大全
CREE功放管漏级偏置电路对称设计分析
阅读全文2023-10-10
英飞凌高压超结MOSFET系列产品用于静态开关应用
为什么DC/DC转换器比电压稳压器效率高?
宽禁带半导体的核心材料碳化硅衬底到底贵在哪
阅读全文2023-10-09
YTM32的模数转换器ADC外设模块详解
碳化硅(SiC)与氮化镓(GaN)应用差异在哪里?
电子元器件,里面长什么样?
上下拉电阻应用很简单吗?哪些地方要加上下拉
阅读全文2023-10-08
车规模块系列(五):聊一聊DBB/铜绑定技术
单通道SC1083可用于磁盘驱动器,可pin对pin兼容A
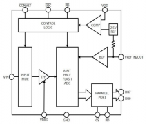
数字电压表设计教程之LTC2308数据手册解读
慧能泰负载开关HUSB305A产品介绍
德州仪器新型单级转换器助力微型逆变器
IGBT短路失效分析
CPU | 内存 | 硬盘 | 显卡 | 显示器 | 主板 | 电源 | 键鼠 | 网站地图
Copyright © 2025-2035 诺佳网 版权所有 备案号:赣ICP备2025066733号 本站资料均来源互联网收集整理,作品版权归作者所有,如果侵犯了您的版权,请跟我们联系。