全球最实用的IT互联网站!
人工智能P2P分享搜索全网发布信息网站地图标签大全
三极管工作在放大状态时各极电压是多少?
阅读全文2023-09-15
稳压二极管正常工作时应加什么电压
三极管怎样通过各级电压判断工作状态呢?
倍压整流电路流过各个二极管的平均电流是多少
TVS保护原理和参数解读
DIPIPM™故障排查及失效判定方法
整流桥后面的电容作用是什么?整流桥电容338正
Renesas GUI挑战赛-模拟流量计
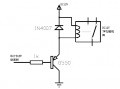
继电器的续流二极管怎么选?
纳微半导体3.3kV碳化硅MOSFETs如何变革并网储能方
数字电压表设计教程之LTC2308数据手册解读
慧能泰负载开关HUSB305A产品介绍
德州仪器新型单级转换器助力微型逆变器
IGBT短路失效分析
CPU | 内存 | 硬盘 | 显卡 | 显示器 | 主板 | 电源 | 键鼠 | 网站地图
Copyright © 2025-2035 诺佳网 版权所有 备案号:赣ICP备2025066733号 本站资料均来源互联网收集整理,作品版权归作者所有,如果侵犯了您的版权,请跟我们联系。