全球最实用的IT互联网站!
人工智能P2P分享搜索全网发布信息网站地图标签大全
副边反馈18W功率MOSFET电源芯片U6205D封装DIP-7介绍
阅读全文2023-03-15
TVS二极管是什么?工作原理和替代型号
阅读全文2023-03-14
特斯拉如何减少75%的碳化硅的使用?
推挽电路的工作原理
SC2751高速单电源运算放大器介绍
正弦波振荡器由哪些部分组成?
TAS2505-Q1无声故障排查指南
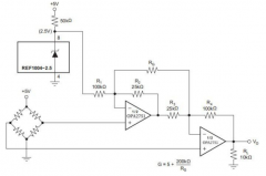
基于MPY634的有效值电路设计
70V 双向TVS二极管 常用型号推荐
阅读全文2023-03-13
AD8340 700 MHz 至1000 MHz RF矢量调制器概述
数字电压表设计教程之LTC2308数据手册解读
慧能泰负载开关HUSB305A产品介绍
德州仪器新型单级转换器助力微型逆变器
IGBT短路失效分析
CPU | 内存 | 硬盘 | 显卡 | 显示器 | 主板 | 电源 | 键鼠 | 网站地图
Copyright © 2025-2035 诺佳网 版权所有 备案号:赣ICP备2025066733号 本站资料均来源互联网收集整理,作品版权归作者所有,如果侵犯了您的版权,请跟我们联系。