全球最实用的IT互联网站!
人工智能P2P分享搜索全网发布信息网站地图标签大全
对数放大器和定向耦合器可实现驻波比检测
阅读全文2023-03-08
介绍一款60V高压降压转换器SGM61630
优化缓冲放大器/ADC连接
MAX2640 LNA的S参数测量和稳定性分析
高效低成本ISM波段发射器的功率放大器理论
MAX2205—检测高峰均比信号
SDxxCL系列静电保护元器件 品牌厂家 型号齐全
阅读全文2023-03-07
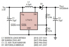
SOT-23开关稳压器以小尺寸提供低噪声输出
开关电容稳压器提供电流增益
负输出升压稳压器效率高
数字电压表设计教程之LTC2308数据手册解读
慧能泰负载开关HUSB305A产品介绍
德州仪器新型单级转换器助力微型逆变器
IGBT短路失效分析
CPU | 内存 | 硬盘 | 显卡 | 显示器 | 主板 | 电源 | 键鼠 | 网站地图
Copyright © 2025-2035 诺佳网 版权所有 备案号:赣ICP备2025066733号 本站资料均来源互联网收集整理,作品版权归作者所有,如果侵犯了您的版权,请跟我们联系。