全球最实用的IT互联网站!
人工智能P2P分享搜索全网发布信息网站地图标签大全
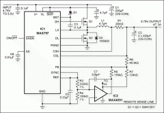
同步降压稳压器输出端接高速数据总线
阅读全文2023-03-07
LT1533超低噪声开关稳压器,适用于高电压或高电
负降压稳压器采用升压控制器
功分器可以用作合路器吗
为什么选择SiC作为下一个双向板载充电器设计呢
TVS防护电路的典型应用
Weiking WKPG-50G预稳压模块介绍
晶体管基本放大电路有几种接法方式和图片解读
阅读全文2023-03-06
模拟IC设计的这些坑你都踩过吗?
Source&Gate IC驱动架构介绍
数字电压表设计教程之LTC2308数据手册解读
慧能泰负载开关HUSB305A产品介绍
德州仪器新型单级转换器助力微型逆变器
IGBT短路失效分析
CPU | 内存 | 硬盘 | 显卡 | 显示器 | 主板 | 电源 | 键鼠 | 网站地图
Copyright © 2025-2035 诺佳网 版权所有 备案号:赣ICP备2025066733号 本站资料均来源互联网收集整理,作品版权归作者所有,如果侵犯了您的版权,请跟我们联系。