全球最实用的IT互联网站!
人工智能P2P分享搜索全网发布信息网站地图标签大全
使用模拟开关保护功率放大器级
阅读全文2023-03-20
5G AAU功放控制和监测模块简析
二极管在电路设计中的常见用途
分享一个可控硅稳压器电路
阅读全文2023-03-19
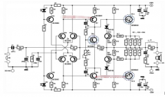
分享一个60瓦功率放大器的电路
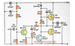
分享一个互补10W MOSFET放大器电路
【世说设计】干货速来!重叠频率计算器的详细
阅读全文2023-03-18
企业级硬件仿真系统——OmniArk芯神鼎
晶体三极管的基础知识
阅读全文2023-03-17
信号的基本概念和分类
数字电压表设计教程之LTC2308数据手册解读
慧能泰负载开关HUSB305A产品介绍
德州仪器新型单级转换器助力微型逆变器
IGBT短路失效分析
CPU | 内存 | 硬盘 | 显卡 | 显示器 | 主板 | 电源 | 键鼠 | 网站地图
Copyright © 2025-2035 诺佳网 版权所有 备案号:赣ICP备2025066733号 本站资料均来源互联网收集整理,作品版权归作者所有,如果侵犯了您的版权,请跟我们联系。