全球最实用的IT互联网站!
人工智能P2P分享搜索全网发布信息网站地图标签大全
为什么旁路电容器的选择很重要
阅读全文2023-01-30
补偿放大器如何提供更高的压摆率和更快的建立
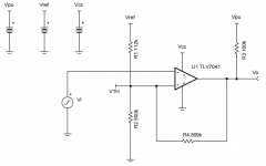
带迟滞电路的反相/同相比较器的设计步骤
反馈电路分析方法详解
一文详解音频信号压缩电路
正交DDS信号至800至2500MHz频段的单边带上变频
构成PLL频率合成器的构建模块研究
用于宽带多音通信的高性能DAC
微分放大电路的设计及计算例题
电路功率太低的问题?功率放大器的设计方案解
数字电压表设计教程之LTC2308数据手册解读
慧能泰负载开关HUSB305A产品介绍
德州仪器新型单级转换器助力微型逆变器
IGBT短路失效分析
CPU | 内存 | 硬盘 | 显卡 | 显示器 | 主板 | 电源 | 键鼠 | 网站地图
Copyright © 2025-2035 诺佳网 版权所有 备案号:赣ICP备2025066733号 本站资料均来源互联网收集整理,作品版权归作者所有,如果侵犯了您的版权,请跟我们联系。