TPS25981xx 系列电子保险丝是一款采用小型封装的高度集成电路保护和电源管理解决方案。这些器件使用极少的外部元件即可提供多种保护模式,并且能够可靠地抵御过载、短路、电压浪涌和过大的浪涌电流。
*附件:tps25981.pdf
输出转换速率和浪涌电流可使用单个外部电容器进行调节。如果输入超过可调过压阈值,则通过切断输出来保护负载免受输入过压情况的影响。这些器件通过主动限制电流 (在启动期间) 或断开电路 (在稳态期间) 来响应输出过载。过流保护阈值以及瞬态过流消隐定时器可由用户调节。电流限制控制引脚还用作模拟负载电流监视器。
这些器件采用 2 mm × 2 mm 10 引脚 HotRod™ QFN 封装,可提高热性能并减少系统占用空间。
这些器件的额定工作温度范围为 –40°C 至 +125°C。
特性
- 宽工作输入电压范围:2.7 V 至 16 V
- 具有低导通电阻的集成 FET:R ON = 6 mΩ(典型值)
- 快速过压保护
- 可调过压锁定 (OVLO),响应时间为 1.2μs(典型值)
- 带负载电流监控输出 (ILM) 的过流保护
- 断路器响应
- 可调阈值 (I LIM) 1.5 A – 11 A
- 可调瞬态消隐定时器 (ITIMER),允许高达 2 × I LIM 的峰值电流
- 输出负载电流监控精度:±10%(I OUT ≥ 3 A)
- 用于短路保护的快速跳闸响应
- 640ns(典型值)响应时间
- 可调 (2 × I LIM) 和固定阈值
- 具有高电平有效使能输入,具有可调欠压锁定阈值 (UVLO)
- 具有可调欠压锁定阈值 (OVLO) 的低电平有效使能输入
- 可调输出转换速率控制 (dVdt)
- 可选择驱动外部 FET,以便在禁用/关闭状态下进行反向电流阻断
- 过热保护
- 快速输出放电
- 数字输出
- UL 2367 认证(待定)
- IEC 62368 CB 认证(待定)
- 小尺寸:QFN 2mm × 2mm,间距 0.45mm
参数

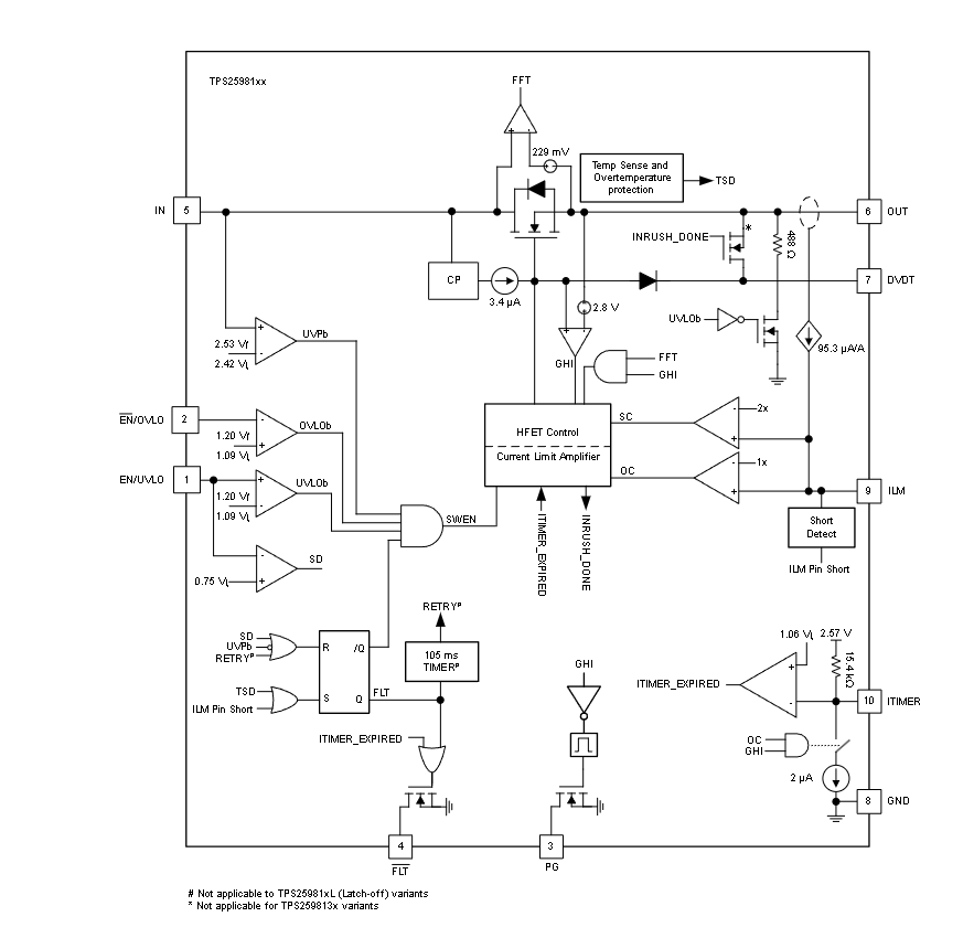
方框图

概述
TPS25981是一款高度集成的eFuse保护和管理解决方案,专为光学模块、服务器/PC主板、企业路由器/数据中心交换机和工业PC等应用设计。该设备提供宽输入电压范围、低内阻FET、快速过压保护和过流保护等多种功能,旨在保护系统免受过载、短路、电压浪涌和过大涌入电流的影响。
主要特性
- 宽输入电压范围:2.7V至16V,绝对最大值为-20V。
- 集成低内阻FET:R_ON = 6mΩ(典型值)。
- 快速过压保护:响应时间为1.2μs(典型值)。
- 可调过流保护:I_LIM阈值范围为1.5A至11A,±10%精度(I_LIM > 5A)。
- 瞬态空白定时器:允许峰值电流高达2×I_LIM。
- 输出负载电流监测:精度±10%(I_OUT ≥ 3A)。
- 短路保护:快速跳闸响应时间为640ns(典型值)。
- 低有效使能输入:具有可调欠压锁定阈值(UVLO)。
- 可调输出斜率控制(dV/dt):控制涌入电流。
- 外部FET驱动选项:用于禁用/关闭状态下的反向电流阻断。
- 过温保护。
- 快速输出放电。
- 数字输出:电源良好(PG)和故障指示(FLT)。
- 小型封装:QFN 2mm × 2mm,0.45mm引脚间距。
应用
- 光学模块
- 服务器/PC主板/附加卡
- 企业路由器/数据中心交换机
- 工业PC
- UHDTV
功能描述
- 过压保护:通过调整OVLO引脚上的电压设置过压锁定阈值,输入电压超过阈值时切断输出。
- 过流保护:
- 电路断路器模式:输出电流超过I_LIM时,在空白定时器期间后切断输出。
- 活动电流限制模式:启动期间限制输出电流至I_LIM。
- 快速跳闸模式:对短路提供快速保护,响应时间为640ns。
- 欠压锁定:通过EN/UVLO引脚上的电压控制设备使能,低于阈值时设备关闭。
- 输出斜率控制:通过dVdt引脚上的电容调整输出上升斜率,限制涌入电流。
- 故障指示:FLT引脚在故障时输出低电平。
- 电源良好指示:PG引脚在设备准备好提供电源时输出高电平。
- 反向电流阻断:TPS259813x系列可通过驱动外部FET实现反向电流阻断。
电气特性
- 输入电压范围:2.7V至16V
- 输出电压范围:与输入电压相同
- 使能引脚电压范围:EN/UVLO为-0.3V至6.5V,EN/OVLO为0.5V至1.5V
- 静态电流:I_Q(ON)为4μA至10μA,I_Q(OFF)为6μA至90μA
- 过流保护阈值:I_LIM可调,范围为1.5A至11A
- 热关断温度:T_SD为154°C,热关断回差为10°C
封装与尺寸
- 封装类型:QFN 2mm × 2mm,10引脚
- 引脚间距:0.45mm
典型应用电路
- 提供了光学模块电源轨保护的典型应用电路,展示了如何使用TPS25981进行电源保护、电压监测和故障指示。
布局指南
- 旁路电容:建议在输入和输出端使用低ESR陶瓷旁路电容。
- 热设计:确保设备热垫与PCB热平面良好连接,以优化热性能。
- 关键信号走线:EN/UVLO、ILM、dVdt等关键信号走线应尽可能短,以减少寄生效应。
文档支持
- 提供了数据手册、设计计算器、应用指南和相关应用笔记的支持链接。
- 用户可以订阅文档更新通知,以获取最新产品信息。
通过以上总结,用户可以全面了解TPS25981的主要特性、应用、功能描述、电气特性、封装与尺寸、典型应用电路、布局指南以及文档支持。