时间:2023-04-18 11:12
人气:
作者:admin
锂离子电池技术的进步继续生产出容量和能量密度更高的电池。充电/放电速率能力也在上升,有时达到多个C速率(C是以安培小时表示的电池容量的标准指示符)。这些技术正在进入消费、汽车、医疗和工业市场。在大多数情况下,充电器必须能够在很宽的输入电压范围内为多个电源充电。
高容量/电流电池需要能够安全、高效且经济高效地处理大电流的充电器。到目前为止,构建安全的大电流电池充电器需要使用多个IC和大量外部组件,从而产生昂贵且笨重的解决方案。LT®3651 集成式电池充电器通过支持高达 4A 的充电电流和接受高达 32V 的输入电压解决了这一问题。
电池充电器特点
随着电池容量的增加,充电器的安全性是一个重大问题。LT3651 包括所有必要的充电终止和保护功能。充电终止方法包括 C/10 终止或安全定时器终止。其他保护功能包括电池温度监控、禁用过热或过冷的电池充电、深度放电电池的电池预处理以及定时器模式下的电池不良检测。
LT3651 提供了一个额外的电源路径™根据总输入电源电流调节电池充电电流的功能。利用此功能,如果输入电源上的其他负载增加其电流,使得总输入电源负载超过编程限值,则电池充电器电流会降低。这使得设计人员能够降低输入电源要求,从而更有效地管理电源。此功能还可用于通过限制设定的最大输入功率来强制实施热预算。
LT3651 可通过一个外部电阻器来设置开关频率、平均电池充电器电流和输入电流限值 (减小电池充电电流以尝试和维持恒定的输入电流)。一个外部电容器设置定时器控制端接的超时周期。
LT3651 以高频率工作,从而减小了电感器和滤波器组件的尺寸。频率可由用户调节,具有在较高电压下降低功耗和控制频谱谐波的优势。
充电周期
锂离子电池充电通常使用恒流/恒压 (CC/CV) 充电算法。锂离子电池最初以恒定电流充电,通常在 0.5C 到 1C 之间,尽管较新的电池可以使用更高的速率。当电池电压接近充满电的浮动电压时,充电器会降低充电电流并过渡到恒压操作。LT3651 可防止电池过度充电,从而保护电池免受损坏。LT3651 有四种变体,支持 4.1V、4.2V、8.2V 和 8.4V 浮动电压。
LT3651 将一个同步降压型开关器与一个电池充电器相结合,以高效产生高充电电流。它提供CC/CV充电特性,并根据电池电压调整充电电流。在恒流操作期间,提供给电池的最大充电电流可通过检测电阻器进行设置,最高可达 4A,并使用 RNG/SS 引脚进行调节。当电池接近充满电的浮动电压并且充电器过渡到恒压充电模式时,充电电流在内部降低。
充电周期按充电电流水平或时间终止。一旦端接,充电器将处于低功耗状态,从输入电源吸收约85μA电流,从电池吸收不到1μA电流。在两种终止模式下,当电池电压降至浮动电压(再充电电压)的 97.5% 时,将重新启动充电。
两个引脚指示充电状态。充电时,CHRG 引脚会主动吸收电流,因此从电源到该引脚的 LED 可提供充电的视觉指示。完成一个充电周期后,引脚转换至高阻抗。FAULT 引脚提供有关充电中断的其他信息,例如电池超出温度范围故障或电池故障损坏。
具有输入短路保护的 4A 充电器
图1所示为一款采用4.6V至5V输入供电的基本32A单节锂离子电池充电器。如果输入电源电压超过32V,则充电暂停,但IC可以承受高达40V的输入电压而不会损坏。因此,此应用可用于从6.5V至32V范围内的不同输入充电。

图1.基本单节 4A 充电器。
4A 最大充电电流相当于 95mV 和 24mΩ 外部检测电阻两端。这种基本设计没有利用状态引脚、电池温度监控或安全定时器功能。当电池电压接近4.2V且充电电流降至约400mA时,电池充电周期终止。当电池电压降至4.1V时,会自动启动新的充电周期。
MOSFET 用作低损耗二极管,在输入短路时提供反向阻断。这可以防止电池通过充电器放电。
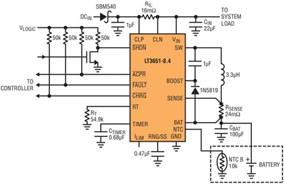
宽输入范围、2 节电池充电器
图2所示为2节9V至32V充电应用。这可用于输入需要承受宽输入电压的汽车应用。此应用使用 −8.2 或 −8.4 选项以 4A 电流为两节锂离子电池充电。此应用还使用输入电流调节功能。RIL 监视从同时提供充电电流和系统负载的电源汲取的电流。如果组合输入电流超过6.3A,则降低充电电流以防止输入电流增加。输入电源电压通常相对恒定。对于这种情况的应用,图2中的设置也会限制总输入功率。例如,使用12V输入电源时,总输入功率将限制在约75W。

图2.2节锂离子9V至32V充电器,具有输入电流限制和3小时充电超时。
在此应用中,安全定时器用于终止,定时器在温度故障期间暂停,因此电池将获得一个完整的充电周期,即使如果电池超出允许的温度范围,该循环也会中断。定时器引脚上的电容器设置充电时间,在本例中为三个小时,因此充电继续超过C/10充电点。超时时,器件进入待机状态,将电池放电电流降至 1μA 以下。
定时器还可以确定电池是否损坏。LT3651 具有一种自动预处理模式,该模式可优雅地启动一个深度放电电池的充电周期。如果电池电压低于浮动电压的70%的前提阈值(−5.8为8.4V),则最大充电电流降至编程最大值(15.0C)的15%,直到电池电压上升超过前置条件阈值。该电流足以激活电池组中的任何安全电路,并提供较小的充电电流。如果电池对预置电流没有响应,并且在充电周期的1/8(本应用中为22.5min)后电池电压没有超过预置电流阈值,则不会启动全电流充电并发出电池故障。
该应用还利用电池组中的外部NTC电阻来监控电池温度。通过将一个10k NTC热敏电阻从器件的NTC引脚连接到地,可实现欠热和过热保护。如果热敏电阻的温度大于40°C或小于0°C,则此功能将暂停充电循环。
两个状态引脚 CHRG 和 FAULT 用于将充电器状态传达回控制器。虽然 LT3651 不需要控制器即可工作,但可以使用一个控制器来实现附加功能。状态引脚指示:待机/关断;恒流/恒压充电(>C/10);电池检测不良和温度故障。当然,在其他应用中,可以在这些引脚上放置LED以进行视觉指示。
LT3651 的另一个特性是能够承受高达 40V 的输入电压,这有助于汽车设计。
当输入电压超过32V时,输出开关被禁用,但可以度过过压条件。
输入二极管用于防止锂离子电池在输入短路时放电。如上例所示,可以用MOSFET代替,以提高效率。
更多选项
充电电流和输入电流限制控制引脚还可用于为充电器应用提供其他功能。图3显示了充电电流随直流电增加而减小的应用在,这是控制输入源功耗的有用功能。

图3.4A单节电池充电器,具有高压电流折返。
图4显示了一个具有反向功能的应用,其中充电电流在较低的输入电压下降低,因此在电源电压下降时,消耗的负载更少。

图4.4A 2芯充电器,带低电压电流折返。
请注意,一般而言,ILIM 引脚和 RNG/SS 引脚均可控制充电电流,并且可以动态更改以产生其他功能。
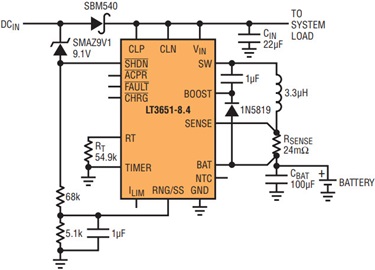
图5显示了一个应用,它提供最大功率点控制(MPPC)功能,可在恒定电压下调节输入电压。这对于太阳能电池板应用很有用。它利用输入限流放大器,并对其进行重新配置以实现输入电压调节。差分 CLP-CLN 电压用于调节输出电流。基准电压源由齐纳二极管设置,但可以通过多种方式完成。NPN 用于缓冲 CLN 输入偏置电流。缩短 ILIM 以消除 CLP 和 CLN 之间的内置偏移量。在这种情况下,输入调节设置为17V,但可通过100k/61.9k分压器进行调节。

图5.4A 2芯充电器,具有最大功率点控制。
总结
LT®3651 是一款多功能、紧凑且易于使用的解决方案,用于为具有高达 4A 电流的锂离子电池充电,并可采用高达 32V (40V 穿越)的输入电源充电。高效率、内置安全控制和紧凑的尺寸使其成为各种应用的理想选择。
审核编辑:郭婷