时间:2023-04-18 11:15
人气:
作者:admin
汽车、工业和分布式应用通常会使降压型 DC/DC 转换器承受各种各样的电源电压瞬变。高压功率尖峰和输入电压骤降会破坏敏感电路并危及系统可靠性。为避免损坏,大多数应用依赖于使用 MOSFET 作为传输元件的 Tranzorb 或保护电路来抑制输入电压瞬变。如果将 N 沟道 MOSFET 用于此目的,则需要一些在输入轨上方提供栅极驱动的方法,以使 MOSFET 偏置导通。产生这种偏差是大多数工程师希望避免的不良并发症。
LT®3504 是一款 4 通道单片式降压型稳压器,专为 100% 占空比操作而设计。其独特的架构提供了一种偏置电压,该偏置电压很容易适应一种 N 沟道保护方案,从而使 LT3504 能够在过压瞬变和低至 3.2V 的压差条件下连续运作。在其众多特性中,LT3504 包括输出电压跟踪和排序、可编程频率、可编程欠压闭锁和一个电源良好引脚,用于指示所有输出何时处于稳压状态。
四通道 1A 降压型稳压器
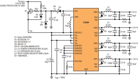
图1所示为工作在3.2V至30V范围的4输出、1A降压型稳压器的完整应用电路。Q1提供高达180V的浪涌保护。片内升压稳压器产生比输入电压VIN高5V的电压轨(VSKY)。在正常工作条件下 (VIN < 33V),VSKY 电源轨为 MOSFET Q1 提供栅极驱动,从而为 LT3504 提供了一个至 VSUPPLY 的低电阻路径。此外,VSKY引脚为每个降压转换器通道中的开关提供基极驱动,从而实现100%占空比,并且无需降压转换器中常见的升压电容器。

图1.完整的四通道降压稳压器,具有 180V 浪涌保护。
启动行为如图 2 所示。电阻R2上拉于Q1的栅极,迫使源极连接的VIN跟随VSUPPLY低约3V。一旦 VIN 达到 LT3504 的 3.2V 最小启动电压,片内升压型转换器将 VSKY 电源轨调节到 VIN 以上 5V。二极管D3和电阻R3自举Q1的栅极至VSKY,充分增强了Q1。这通过Q1的低电阻漏源路径将VIN直接连接到VSUPPLY。应该注意的是,在VSKY存在之前,最小输入电压约为6.2V。然而,随着 VSKY 处于稳压状态和 Q1 的增强型,最小运行电压降至 3.2V,从而使 LT3504 能够通过深输入电压骤降来维持稳压。图 3 示出了在 LT3504 的 3.2V 最小输入电压下工作的所有通道。

图2.图 1 的启动行为。

图3.图 1 的压差性能。
用于多个输出的过压输入瞬态保护
图 4 示出了 LT3504 通过一个 1V 浪涌事件在 180A 负载下调节所有四个通道而不中断。随着电源电压的升高,齐纳二极管D1将Q1的栅极电压箝位至36V。源跟随器配置可防止 Vin从上升到大约 33V 以上,远低于 LT3504 的 40V 最大输入电压额定值。LT3504 采用逐周期峰值电流限制以及箝位二极管电流限制检测,以保护器件和外部调整器件在过载条件下不致携带过大的电流。

图4.过压保护可承受 180V 浪涌。
请记住,在过压事件期间,Q1会出现显著的功耗。MOSFET 结温必须保持在绝对最大额定值以下。对于图4所示的过压瞬态,MOSFET Q1传导0.5A (所有降压通道上的负载为1A),同时承受VSUPPLY (180V)和VIN (33V)之间的电压差。这导致峰值功率为74W。由于图4中的过压脉冲大致呈三角形,瞬态事件期间的平均功耗约为峰值功率的一半。因此,平均功率由下式给出:

为了近似过压瞬变引起的MOSFET结温上升,必须确定MOSFET瞬态热响应以及MOSFET功耗。幸运的是,大多数MOSFET瞬态热响应曲线由制造商提供(如图5所示)。对于 400ms 脉冲持续时间,FQB34N20L MOSFET 热响应 ZθJC(t) 为 0.65°C/W。MOSFET 结温升由下式给出:

请注意,通过正确选择MOSFET Q1,可以承受更高的输入电压浪涌。请查阅制造商数据手册,确保 MOSFET 在其最大安全工作区域内工作。

图5.FQB34N20L MOSFET 瞬态热响应。
电感尖峰保护
输入电压瞬变与低ESR输入电容相结合,会产生较大的电感尖峰,这可能会损坏降压转换器。这些高dV/dt事件会导致大浪涌电流流入电源连接和滤波电容器,尤其是在寄生电感和电阻较低的情况下。外部栅极网络C1和D2通过控制Q1的栅极电压压摆率来限制这些浪涌电流。由于VIN跟随Q1的栅极电压,因此与VSUPPLY上突然出现的输入电压瞬变相比,外部栅极网络迫使VIN适度斜坡,如图6所示。

图6.快V供应dV/dt 被 V 阻止在按系列 MOSFET 和栅极网络。
结论
串联 MOSFET 的高电压关断能力可阻止危险的尖峰到达 LT3504。在正常工作期间,LT3504 的内置升压型稳压器可实现 100% 的开关占空比操作,并用作一款出色的 MOSFET 栅极驱动器。LT3504 与一个 MOSFET 和栅极箝位一起提供了一个瞬态稳健、紧凑的多输出解决方案。
审核编辑:郭婷