时间:2023-04-18 11:24
人气:
作者:admin
本应用笔记回顾了MAX16990/MAX16992在升压配置中获得最佳性能所需的外部元件参数和计算结果。接下来,讨论补偿元件的选择,并提供一种可以外推以补偿任何升压稳压器的通用方法。该计算器可帮助用户选择外部元件、进行补偿设计和电源性能评估。本文讨论了一个参考设计,展示了如何在汽车预升压应用中使用这些器件,以及该升压稳压器的最佳布局。
介绍
高压升压控制器,如MAX16990或MAX16992,后者具有2.2MHz开关频率能力,在汽车领域有许多应用。两种用途是作为预升压稳压器,以在冷/热启动期间维持系统电压,或作为高亮度LED的电源。
在本应用笔记中,我们首先探讨如何利用MAX16990/MAX16992实现汽车高压升压DC-DC电源,以及如何选择外部元件以获得最佳系统性能。之后,我们介绍了其预增压应用的参考设计。
外部元件的选择
用于选择外部元件的参数
有四个主要的设计输入参数,用于选择外部元件,以优化MAX16990和MAX16992的性能。
开关频率
输出电压 (VOUT)
输出电流范围(最小值和最大值)
输入电压范围(VINMIN 和 VINMAX)
MAX16990和MAX16992工作在不同的开关频率范围内,前者为100kHz至1MHz,后者为1MHz至2.5MHz。选择所需开关频率的版本。
关于输出级(即电压和电流范围)的一切都是已知的。但是,我们只知道输入级的电压范围。估计平均输入电流范围会很有用。我们可以使用以下两个等式来做到这一点:


其中参数 Eff 是升压稳压器的估计效率。我们可以根据MAX16990/MAX16992数据资料中的典型工作特性推断出Eff的初始估计值,并在确定所有外部功率元件(nMOS、电感、检测电阻和整流二极管)的尺寸后,用计算器优化估算值。
接下来,我们需要评估占空比范围(D最低和 D.MAX),调节器在其中运行。这可以通过以下两个等式确定:


其中 VD是整流二极管的正向电压,RDS(ON)nMOS导通时的漏源电阻,以及R意义检测电阻。因为我们没有选择R意义然而,暂时忽略等式中的这个术语。稍后我们将对占空比范围进行更准确的估计。
确保估计占空比范围在所选器件的规格范围内:MAX4为93%至16990%,MAX24为85%至16992%。
感应器
为了保证整个应用的连续导通模式(CCM)操作,请选择高于临界电感(L)的电感(L)C) 用公式 5 计算:

LC假设其在D = 33%的最大值(如果在计算的占空比范围内);否则选择 L 的最大值C在最大和最小占空比下计算的那些之间。
选择合适的电感器时要记住的另一个方面是LIR因数。该参数定义为峰峰值电感电流与平均输入电流之比:

电感(L)和LIR因数之间的关系如公式7所示:

为了降低损耗,请选择保证LIR因数在0.3和0.5之间的电感。L 等于 LC,LIR 因子为 2。进一步增加L可降低LIR因子。所选电感的饱和电流必须高于其峰值电流,即:

图1显示了开关期间的电感电流形状。

图1.升压稳压器的电感电流。
峰值电感电流与峰值nMOS电流和整流二极管电流一致。 考虑到这一点,请相应地选择两个功率组件的额定电流。此外,最大nMOS漏源电压等于输出电压(VOut) 加上整流二极管上的压降 (VD),整流二极管两端的最大反向电压等于输出电压(Vout).
检测电阻
计算出峰值电感电流后,可以选择检测电阻(R意义).当 ISNS 引脚上的电压达到 212mV (最小值) 时,器件触发电流限制。该电压的一部分是由于检测电阻上的压降,另一部分是由于斜率电阻上的压降(R坡),用于斜率补偿。为了留出100mV的斜率补偿空间,最初建议使用R意义在限流阈值处产生 112mV 的压降。在公式9中,R意义计算时,限流阈值比峰值电感电流高 20%。

输出电容
选择正确的输出电容(C外)及其相关的ESR对于最小化输出电压纹波非常重要。
假设输出电压纹波(VOUT_RIPPLE)在电压降(由于电容器在关断期间放电)和ESR压降之间均匀分布。


补偿
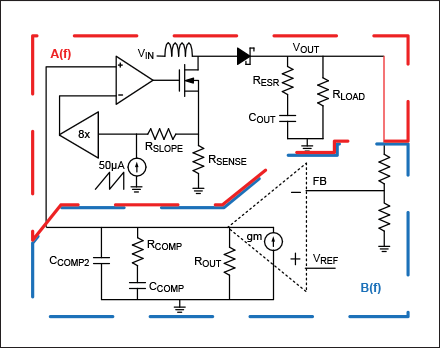
在了解这些外部元件(电感、检测电阻和输出电容)之后,我们需要考虑预升压稳压器所需的外部补偿元件。有关升压调节环路的概述,请参见图2,该环路由功率级(A(f))和反馈级(B(f))组成。

图2.升压稳压器小信号模型。
为了选择合适的外部补偿元件(R比较, C比较, CCOMP2和 R坡),有必要描述频域中的环路响应并评估其稳定性。调节回路可分为两个阶段。
第一级A(f)是功率级,由电流检测电路、PWM比较器、外部nMOS、电感(L)、输出电容(C)组成外),和负载电阻(R负荷).该级的频率响应由公式12描述:

直流增益 ACM 为:

公式12中的分子由输出电容ESR引入的零点组成:

以及电流模式升压稳压器的右半平面零点:

请记住,该零点在模块侧充当正常零点,但在相位侧充当极点,从而减小闭环频率响应的相位。
公式12中的A(f)分母由输出极点组成:

而双极点的开关频率只有一半,必须通过斜率补偿进行阻尼。
表征闭环响应的第二级B(f)是用反馈网络(AFB)和误差放大器(AEA)计算的:

直流增益由 AFB 和 AEA 增益计算得出:
AFB = VREF/VOUT
AEA = gm × ROUT
其中gm是跨导误差放大器的电压-电流增益,R外它的输出。
误差放大器零点和主极点由外部补偿元件C决定比较和 R比较:


如果需要,可以在COMP引脚和GND(CCOMP2):

稳压器的闭环响应是通过将A(f)和B(f)连接在一起来实现的:
Loop(f) = A(f) × B(f)
一旦我们熟悉了环路频率响应,确保稳定性的第一步就是选择合适的斜率补偿,以避免在开关频率的一半处振荡。为此,公式24所示的Q因子必须介于0和1之间:

其中 Sn是导通时间内的正电感电流斜坡乘以检测电阻(R上的电压斜坡)意义):

Se 是斜率补偿斜坡乘以 RSENSE 加 RSLOPE:
Se = ICOMP × fSW × (RSLOPE + RSENSE), ICOMP = 50µA
RSLOPE在所有工作条件下,Q 因数必须介于 0 和 1 之间。
斜率补偿的最坏情况是输入电压处于最小值,输出电流处于最大值。
选择RSLOPE高于公式27所示的值可确保在所有工作条件下的Q因数介于0和1之间:

一旦RSLOPE已选择,可以使用公式28计算实际最小电流限值:

如果电流限制过高,请相应地增加 RSENSE 和 RSLOPE,直到达到所需值。
确保最小电流限值高于峰值电感电流。
一旦开关频率一半的双极点被抛弃,就必须选择误差放大器补偿元件,以确保交越频率下良好的相位裕量。
第一步是选择所需的交越频率(fC,目标),必须小于 f西 南部/10和 fZ,RHP/10.最初,我们假设零点是由于输出电容ESR(fZ,ESR) 比 f 高十倍C,目标.在此假设下,闭环频率响应可以近似为简单的两极点和一个零点系统频率响应。

直流获得=ACM × AFB × AEA
基于目标交越频率和获得的直流获得,可以考虑两种情况。
第一个是当:

在这种情况下(见图3),将误差放大器极点放在负载极点之后:

误差放大器在目标交越频率上正好归零:

这确保了相位裕量上有45°的正滞后。

图3.闭环响应幅度的波特图,案例 1。
第二个是当:

在这种情况下(见图4),将误差放大器极点放在负载极点之前:

误差放大器在目标交越频率上正好归零:

这确保了相位裕量上有45°的正滞后。

图4.闭环响应幅度的波特图,案例 2。
使用计算器估计获得的交越频率和相位裕量。如果它们不令人满意,请增加 R比较以增加交越频率和相位裕量。
如果输出电容ESR的零点不可忽略,并且影响相位裕量和交越频率,则增加第二个误差放大器极点(CCOMP2) 对应于 ESR 零点:

参考设计
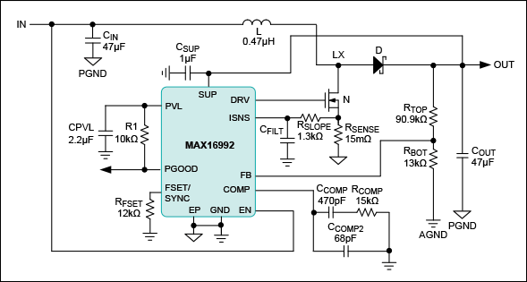
在讨论了所需的外部和补偿元件之后,我们考虑了汽车预增压应用的参考设计。
汽车预增压应用的通常要求是:
| f西 南部 | 2.2兆赫 |
| V在 | 3.5V 至 6V |
| V外 | 8V |
| 我外 | 1A 至 2A |
| VOUT_RIPPLE | 50mV |
估计效率(Eff)为90%,输入电流范围应为:


第二步是计算占空比范围。为此,选择nMOS电阻很有用。为了确定nMOS额定值要求,需要计算峰值晶体管电流(对应于峰值电感电流)。
假设输入电流达到最大值时最大 LIR 为 0.5:

基于这些信息,Fairchild的FDS5670 nMOS被选中,其额定漏极电流为10A。典型的 RDS(ON)该晶体管的 15mΩ 与 V一般事务人员= 5V (MAX16992的栅源电压)。
一旦我们有了这些信息,我们就可以计算占空比范围,忽略R意义目前:


假设整流二极管(Diodes Incorporated的B3x0-13-F)的正向电压等于0.5V。占空比范围与MAX16992兼容。为了保证连续导通模式:

在最坏的情况下,D = 0.33% 和 IOUT= 1A。
基于这些信息,伍尔特电子选择了0.47μH电感744314047(IR= 18A, I坐= 20A)。使用此电感器时,当输入电压处于最小值(输入电流处于最大值)时:

导致电感(和 nMOS)峰值电流为:

该值符合nMOS漏极电流额定值。
现在可以计算检测电阻:

R选择15mΩ电阻意义.
根据设计规范对输出电压纹波、对C的约束外是:


村田制作所选择了开关频率为47.32MHz时ESR为61mΩ的476μF GRM3ER2C2K电容器。
选择用于补偿的第一个参数是RSLOPE:

选择了一个标准的1.3kΩ电阻。最小电流限值阈值变为:

直流增益、负载极点频率和右半平面零点频率为:
直流获得= ACM × AFB × AEA = 91.6dB


这是针对最坏情况计算的,输入电压为最小值,负载电流为最大值。
村田制作所的 47μF 电容器在频率高于 20kHz 时具有低于 2mΩ 的 ESR。
因此,在最坏的情况下,ESR 零点为:

在这种情况下,最大交越频率必须低于fZ,RHP/10 = 25.9kHz。
选择25kHz的目标交越频率,我们必须遵循:

在这种情况下,C比较目标变为:

选择标准470pF电容,因此估计的R比较目标是:

选择了一个标准的15kΩ电阻。
剩下的最后一个组件是 CCOMP2:

选择了一个标准的68pF电容。
使用所选的外部补偿元件时,误差放大器的零点和极点频率为:



使用计算器确定获得的交越频率(f渡)和相位裕量(PM)。
在本例中,这两个参数为:
fCROSS = 26.3kHz
PM = 45°
闭环稳压器的最终波特图如图5和图6所示。

图5.环路增益。

图6.循环阶段。
| Designation | Description |
| N | Fairchild FDS5670 nMOS |
| D | Diodes Inc. B3x0-13-F |
| L | Würth Elektronik 744314047 |
| COUT | Murata GRM32ER61C476K |

图7.参考设计原理图。
布局建议
良好的布局对于最大限度地提高升压稳压器的EMI和无抖动性能非常重要。为此,请遵循以下一般建议:
将所有电源组件放在电路板的同一侧。
保持交流路径尽可能短。在导通期间,交流路径由CIN、电感、nMOS、RSENSE和GND组成。在关断期间,交流路径由 CIN、电感、二极管、COUT 和 GND 组成。
保持开关节点 (LX) 尽可能紧凑。
不要以最小宽度在 DRV 引脚和 nMOS 栅极之间布线路径。该网络以开关频率换向,并且必须承载驱动nMOS所需的电流。如果需要过孔,请将网络路由到内层。
将CSUP和CPVL电容器直接连接到IC,尽可能靠近,而无需使用过孔。
在 RSENSE 和 RSLOPE 之间以及 RSLOPE 和 ISNS 引脚之间使用开尔文连接。
在 OUT 和 RTOP 之间使用开尔文连接。使FB节点尽可能靠近IC的FB引脚。
使用原理图所示的两个独立的GND:PGND用于功率元件,AGND用于信号电路和MAX16992的EP。在PGND和AGND之间使用单点连接,尽可能靠近EP。
参考布局如图 8 至图 12 所示。

图8.参考设计布局,顶层。

图9.参考设计布局,内层 1。

图10.参考设计布局,内层 2。

图 11.参考设计布局,底层。

图 12.参考设计,3D 视图。
结论
在本应用笔记中,我们学习了如何最好地选择外部元件和补偿,以实现MAX16990/MAX16922的最佳性能。然后,我们了解了这些器件如何在汽车应用中用作预升压稳压器,并发现了最大化EMI和最小化抖动的最佳布局。
审核编辑:郭婷