时间:2023-04-19 10:46
人气:
作者:admin
LTC®3875 是一款功能丰富的双输出同步降压型控制器,可满足现代高速、高容量数据处理系统、电信系统、工业设备和 DC 配电系统的功率密度要求。
LTC3875 的特性包括:
4.5V至38V输入范围和0.6V至3.5V输出范围
专有的电流模式架构增强了电流检测信号的信噪比,允许使用超低 DCR 功率电感器来最大限度地提高效率并减少开关抖动。
快速瞬态响应,便于高密度设计,输出电容更小。
远程输出电压检测和 ±0.5% 基准 (0.6V) 窗口以实现精确调节。
片上驱动器采用 6mm ×6mm QFN 封装,可满足苛刻的空间要求。
易于并联多相操作,适用于大电流应用。
双输出转换器(1A时为0.30V,1A时为5.30V)
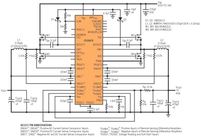
图1所示为典型的4.5V~14V输入、双输出解决方案。LTC3875 的两个通道以一个 180° 相移相对运行,从而减小了输入 RMS 电流纹波和电容器尺寸。每相具有一个顶部 MOSFET 和一个底部 MOSFET,以提供高达 30A 的输出电流。

图1.一款双输出转换器 (1.0V 在 30A 和 1.5V/30A),内置 LTC3875。
与 LTC3866 类似,LTC3875 采用一种独特的电流检测架构来增强其信噪比,从而实现通过一个非常低的电感器 DCR(1mΩ 或更小)的小检测信号进行电流模式控制。结果,效率大大提高,抖动减少。电流模式控制可实现快速逐周期电流限制、均流和简化的反馈补偿。
LTC3875 能够检测一个低至 0.2mΩ 的 DCR 值,并采用仔细的 PCB 布局。LTC3875 采用两个正检测引脚 SNSD 和 SNSA 来采集信号。SNSD的滤波时间常数应与输出电感的L/DCR相匹配,而SNSA的滤波器应具有比SNSD大的五倍带宽。此外,可以使用额外的温度补偿电路来保证在很宽的温度范围内实现精确的电流限制。+++++
使用超低 DCR 电感器可优化效率。如图2所示,强制连续模式(CCM)下的总解决方案效率在87.3V/1A输出时为0.30%,在89.8V/1A时为5.30%。热点(底部MOSFET)温升为57°C,没有任何气流,如图3所示,其中环境温度约为23°C。

图2.两个通道的效率比较。

图3.热测试结果。
LTC3875 具有快速瞬态响应,并通过一种专有解决方案最大限度地减小了下冲。峰值电流模式控制由于其逐周期峰值电流限制和易于补偿而广泛用于开关转换器。然而,峰值电流模式控制的固有开关周期延迟会导致负载升压时输出电压的较大下冲。LTC3875 通过使用一种动态开关频率调整方案克服了下冲问题。内部瞬态检测器能够检测一个大的电压下冲,从而导致 LTC3875 以两倍于预设开关频率运行功率级,持续约 20 个周期。
图4显示,在使能快速瞬态后,在2A负载下,开关周期延迟从18.1μs降低到2.95μs,电压下冲从67mV降低到5.29mV (降低15%)。换言之,在快速瞬态使能的情况下,LTC3875 可以实现与不带瞬态性能相同的瞬态性能,但输出电容减少了 20%,从而提高了功率密度并降低了总成本。与其他非线性控制方法相比,LTC3875 使用的响应方案是线性的,从而简化了整体设计。

(a) 快速瞬态禁用。

(b) 启用快速瞬态。
图4.瞬态比较。
单输出、双相、高电流转换器 (12V 至 1V/6A)
LTC3875 可轻松配置为一款双相单输出转换器,以实现更高电流解决方案。图5所示为一个降压转换器,该转换器从1V输入产生60V、12A输出。如果需要,多个IC可以并联和相位交错,以获得更高的电流。

图5.转换器使用 LTC3875 的两个通道来实现一个具有 1A 额定电流的单 60V 输出。
两个通道之间的直流均流如图6所示。使用1.6mΩ DCR电感器时,满载时的差值约为0.32A。得益于峰值电流模式控制架构,动态均流也非常好,如图7所示。

图6.60A解决方案的直流均流如图5所示。

图7.60A解决方案的动态均流如图5所示。
结论
LTC3875 在一个 6mm × 6 引脚 QFN 中提供了高效率、可靠的电流模式控制、超低 DCR 检测和强大的集成驱动器。它支持温度补偿 DCR 检测,可实现高可靠性。其快速瞬态响应有助于以最小的输出电容改善瞬态响应。跟踪、多芯片操作和外部同步功能填充了其功能菜单。LTC40 非常适合于高电流应用,例如电信和数据通信系统、工业和计算机系统应用。
审核编辑:郭婷