时间:2023-04-19 10:48
人气:
作者:admin
LTM4637 是一款完整的 20A 高效率开关模式电源,采用紧凑的 15mm × 15mm × 4.32mm LGA 封装。控制器、功率 MOSFET、电感器和补偿电路均集成在其扁平封装中,允许在 PCB 的底部使用。LTM4637 具有一个 4.5V 至 20V 的输入电压范围,并支持一个 0.6V 至 1.8V 的输出电压范围。它的工作频率范围为 440kHz–770kHz,只需几个额外的外部组件即可提供高达 20A 的电流。
多面性
LTM4637 具有一个可编程软起动功能以限制浪涌电流,以及针对排序要求的输出电压跟踪功能。还包括一个输出电压电源良好指示器、一个外部 Vcc引脚允许旁路内部LDO以获得额外的效率优势,可选择脉冲跳跃模式和突发模式操作以提高轻负载效率,以及内部温度监控。
轻松补偿;易于并联操作
LTM4637 的恒定频率电流模式控制和内部反馈环路补偿为各种输出电容器提供了卓越的稳定性和瞬态性能。LTM4637 还包括一个内部差分远端检测放大器,以及一个锁相环和用于与一个外部时钟同步的压控振荡器。这些特性使得 LTM4637 非常适合于并联模块,以满足更高的负载电流需求。LTM4637 的电流模式控制架构可确保平衡负载均流,从而最大限度地提高效率和热效益。差分远端采样放大器允许并联的 LTM4637 在负载点调节一个精准的输出电压 ±1.5%,从而补偿由 PCB IR 压降引起的误差。内部锁相环允许并联相位的同步和交错,从而最大限度地减少系统中的电压和电流纹波。
保护
LTM4637 具有过压保护、折返电流保护和过热保护功能。在输出电压超过编程值的 10% 的过压情况下,顶部 MOSFET 被强制关闭,底部 MOSFET 被打开,直到过压条件被清除。在输出短路的情况下,如果输出电压低于其标称输出电平50%,则最大输出电流逐渐降低到原始值的三分之一,从而限制倾倒到短路中的电流。过热保护在 ~130°C–137°C 时关闭内部控制器,当温度冷却时再次重新启动控制器。这些保护功能有助于确保低风险设计。此外,LTM4637 的可靠性可通过对每个模块执行严格的电气和可靠性测试来确保。
最少的设计工作量
创建高性能设计几乎不需要任何努力,因为 LTM4637 中集成了一个完整的电源解决方案。只需几个外部元件即可完成应用设计,从而简化原理图和PCB布局。
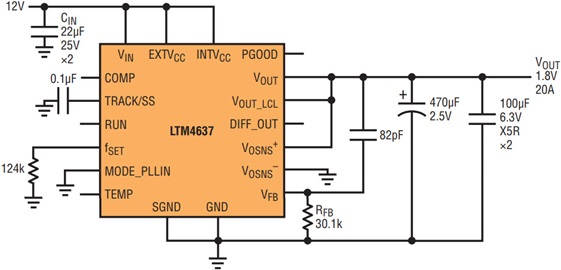
例如,分别使用单个电阻器从各自的编程引脚到地设置输出电压和开关频率,然后选择输入和输出电容器以满足电压和电流纹波要求,基本设计就完成了。LTM4637 最大限度地减少了总体设计工作量,当上市时间很重要或电源设计资源有限时,这是一个重要因素。图 1 和图 2 示出了一款典型的 12V 输入至 1.8V、20A 输出应用电路及其效率,体现了使用 LTM4637 进行设计的简单性和高性能优势。

图1.完整的 1.8V、20A 稳压器仅需几个元件。

图2.图1中8.1V稳压器的效率。
卓越的热性能
出色的热性能允许提高电流能力,从而降低总解决方案成本并提高高电流密度应用的可靠性。LTM4637 能够提供高达 20A 的电流,同时由于具有低功率耗散和热阻而保持冷却状态。图3显示了μModule稳压器在图1设置下的出色热性能。即使在提供 20A 的负载电流且无需强制风冷的情况下,LTM4637 也能在小于 36.0in 的占位面积内轻松提供 35W 的高电流输出功率2没有热过载的风险。将散热器连接到封装顶部的裸露金属上,并添加强制气流条件以进一步降低内部温度。

图3.LTM4637在满负载下对图1中解决方案的热扫描。
结论
LTM4637 是一款完整的 POL 电源解决方案,适用于那些要求在小占位面积内实现一流性能、极少的设计工作量和用户可调功能多功能性的应用。其低功率损耗和热阻允许每相高达 20A 的负载电流,而其电流模式结构允许通过并联配置放大负载电流。其内置的保护功能和严格的工厂电气测试确保了可靠、低风险的解决方案。
审核编辑:郭婷