时间:2023-04-20 11:08
人气:
作者:admin
随着电子技术的提高以及电子产品的发展,一些系统中经常会需要负电压为其供电。但你知道为什么有些测试设备选用负电压测试,而有些设备要选用负电压供电吗?例如,在LCD背光系统中,会使用负电压提供门级驱动和偏置电压;另外,在系统的运算放大器中使用正负对称的偏置电压为其供电;第三,我们看到很多通信设备也使用-48V这样的负电源系统... ...
首先,使用负电压测试原理或是负电压供电,可以避免设备在测试或使用过程中因电子积聚而产生大电流损坏测试设备和电子部件。
因为电子是带负电荷的,它会向正电压方向(高电位端)流动,电子的流动也就形成为电流。
使用负电压时,过多的电子因为负电荷的缘故,会聚集到负电压的高电平端,也就是设备电源的接地端,而不会聚集在测试设备上。这样一来,设备因电子聚集而产生电流烧坏设备的机率就大大降低,设备的稳定性能就相应有所提高,设备的稳定性,直接决定了测试系统的稳定性和测量的精确一致度。
其次,根据物理学上电磁场的特性,使用负电压可以在一定程度上避免电磁方面的干扰,这对于系统测试微安级或是更小级别的电信号时是有有益帮助的,能够提高系统测试毫欧级的小电阻的精确度。而对于使用负电压供电的设备,则可以提高设备的抗电磁干扰能力。
第三,根据电工学知识,我们知道,相较于正电压,负电压对人体和电子产品的安全性能也好于正电压。
任何事物,都有其两面性,我们并不能因为它有某些方面的优点,就说它是完美的,同样的,负电压也不例外。相较于正电压,负电压的不足亦很明显。
简单来说,由于我们现实中使用的电压大多都是正电压,这样,产生不同量级的正电压,相对于负电压来说,则要容易的多,所花费的成本也要低的多。
如何产生负电压?
各位工程师在设计电路时,可能会遇到需要负电压供电的系统,比如使用负电压为IGBT提供关断负电压、运放系统中用正负对称的偏置电压供电。那么,该如何产生一个稳定可靠的负电压呢?以下这几种方法仅供参考:
一是,电荷泵提供负压。TTL电平/232电平转换芯片(如MAX232、MAX3391等)是最典型的电荷泵器件,可以输出较低功率的负压。但有些LCD要求-24V的负偏压,则需要另外想办法。可用一片max232为LCD模块提供负偏压。
TTL-in接高电平,RS232-out串一个10K的电位器接到LCM的VEE。这样不但可以显示,而且对比度也可调。 MAX232是+5V供电的双路RS-232驱动器,芯片的内部还包含了+5V及±10V的两个电荷泵电压转换器。设计高压电荷泵需要较多的开关,用分离元件实现起来就有点困难了,不如用电感来得简单。
一般来说,1个三极管或MOSFET,1个比较器或通用运放(做PWM振荡),1个电感,1个肖基特二极管和若干阻容元件就可以搞定。如果你的MCU自身带有PWM接口,且软件允许的话,那就更简单了。
二是,反相器提供负压。反相器的输出接一个电容C1,C1的另一端接二极管D1的正极和二极管D2的负极,D1的负极接地,D2的负极接电容C2,C2的另一端接地。C2的容量要大于C1。
例如,C1用0.1μF,C2用 0.47μF,当然最佳数值可由试验确定。反相器的输入端加一个方波,其幅值应该能使反相器正常工作,那么在反相器的输出端就出现一个相位相反的方波。电容C2上就会出现一个负电压,理论上比电源电压低0.7V,然后再稳压到-5V。
三是,负压电源转换器产生负压。MAX749是一个专门用来产生负电压的电源转换器。 MAX749为倒相式PFM开关稳压,输入电压+2V至+6V,输出电压可达-100V以上,可通过内部的D/A转换器进行调节,或者通过一个PWM信号或电位器进行调节。MAX749采用一种电流控制方法,既减小了静态电流消耗,又提高了转换效率。关断方式下,静态电流仅为15mA。MAX749在关断方式下仍保持DAC的设定值,从而简化了软件控制。
使用MAX749产生负压时,应注意外围元件的选择,这里特别说明几点:
•晶体管:可以用PNP晶体管或P沟道MOSFET。前者经济,使用简单;后者能提供更大电流,且转换效率较高,但往往需要较高的输入电压(通常要求 +5V或 +5V以上)。如使用2SC8550三极管,可以提供较大的输出电流。
• RSENSE:RSENSE是一个微阻值的检测电阻,可以用一小段康铜丝代替,但不能直接用0Ω电阻短路。RSENSE的大小与输出电流成反比关系,因此可根据电流需要确定RSENSE的最大值,但为了保证转换效率,不宜取得过小。一般在输出电压为-24V的情况下,要求输出电流为0.5A左右时, 可取RSENSE=0.25Ω,输出电流为0.8A左右时,可取RSENSE=0.2Ω。
•RBASE :RBASE应足够小以保证晶体管能处在饱和状态,但RBASE太小又降低了转换效率,通常在160Ω~470Ω之间取值。
•另外,电感L的感值在22-l00mH之间,通常取47mH,为提高效率,电感的内阻要小,最好在300mΩ以下;二极管可用IN5817-IN5822系列快恢复二极管;CCOMP取决于RFB及电路布局,通常在100pF-l0nF之间取值。
四是,专用DC/DC电压反转器提供负压。ME7660是一种DC/DC电荷泵电压反转器,采用AL栅 CMOS工艺设计。该芯片能将输入范围为+1.5V至+10V的电压转换成相应的-1.5V至-10V的输出,并且只需外接两只低损耗电容,无需电感。芯片的振荡器额定频率为10KHZ,应用于低输入电流情况时,可于振荡器与地之间外接一电容,从而以低于10KHZ的振荡频率正常工作。
ME7660转换器的特点如下:•转换逻辑电源+5V为±5V双相电压;•输入工作电压范围广:1.5V-10V;•电源转换效率高:98%; •低功耗:静态电流为90μA(输入5V时);• ME7660转换器多用于LCD、接口转换器及仪表等场合。
五是,输出正电压的DC/DC转换器产生负压。除了上述方法之外,也可用一些输出正电压的DC/DC转换器产生负压,比如降压型开关稳压器LM2596等,只需以GND为参考锁住反向调节器,在输出参考等方面稍作改变就可以了。由于GND端不是接地而是接到负输出电压端上,所以需要相应的电平转换装置,比如光藕或三极管。总而言之,负电压设计方案多种多样,哪一个方案更适合你的设计,还要综合考虑不同应用、不同技术要求而定。
使用-48V电源是历史原因造成的。使用最早的通讯网是电话网,话机是由电讯局供电的,选48V是在当时的条件下尽可能提高用户到端局的距离(36V是安全电压,超过太多不安全)。后来为了兼容早期设备、降低成本考虑,局端通讯设备还是用-48V电源。
同样,采用负电源系统,正极接地只是约定俗成。原来有个说法是空气中有大量的负电荷,根据电化学知识,正极接地可以吸附空气中的负离子,从而保护电信设备的外壳不被锈蚀。其实这种说法不是很对。原电池反应和电解反应是会导致设备生锈,但是因为它们在设备上是以微观形式存在的,几乎没有影响。
例如非通讯系统的网络都是负极接地(例如您正在使用的计算机),但是并没有生锈。并且-48V内部都通过DC/DC隔离,DC/DC输出的就是负极接地,也没有看到单板腐蚀生锈。所以不论哪个极接地,都是一样的。
至于设备的外壳接地(接PGND),这是出于保护性的目的,将设备上累积的电荷快速泻放到大地,从而不会损伤设备和工作人员。我们的产品基本上都是使用-48V电源系统,一般测到的实际电压是–53.5V。
这是因为出于可靠考虑,通讯设备都带有备用电池(-48v),为了保证电池的可靠充电,供电电压需要略高于电池电压。通过媒介可能还会了解到有使用-24V电源系统的设备,这是现代一些内部设备为设计方便而使用的。
一般测量到电源的输出电压26.8V。一般要求设备在电压波动范围±20%内工作正常。对-48V系统设备就是要求工作电压范围-38.4V 57.6V,但是我们实际上一般要求工作范围–36V -72V。主要是考虑-48V系统设备要兼容–60V电源系统,它要求–48 -72V。这样取合集就是就是要求工作电压范围约-36V -72V。
顺便提一下,-48V电源系统只是我国和大部分国家采用的通信电源标准, 并非所有国家都使用这个标准,例如俄罗斯会使用-60V的电源系统,还有某些国家使用-24V的电源系统。
如果产品要在这些地区销售,就要兼顾这些不同的标准。市电的标准在世界范围内也是不同的,例如我国和欧洲等采用220V的市电系统,美国、日本等是110V的市电。
正极接地主要是为了防止电极的腐蚀。电话局蓄电池组-48V或-24V是正极接地,其原因是减少由于继电器或电缆金属外皮绝缘不良时产生的电蚀作用,使继电器和电缆金属外皮受到损坏。因为在电蚀时,金属离子在化学反应下是由正极向负极移动的。继电器线圈和铁芯之间的绝缘不良,就有小电流流过,电池组负极接地时,线圈的导线有可能蚀断。
反之,如电池组正极接地,虽然铁芯也会受到电蚀,但线圈的导线不会腐蚀,铁芯的质量较大,不会招致可察觉的后果。正极接地也可以使外线电缆的芯线在绝缘不良时免受腐蚀。(注:隐含条件是继电器铁芯接地)
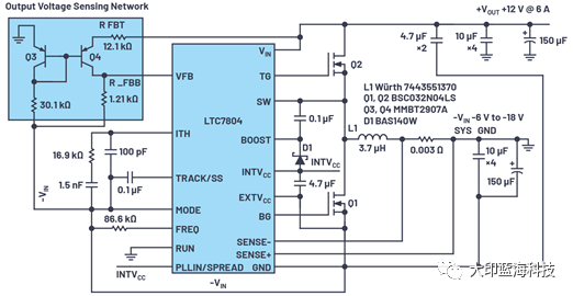
**有时候您需要正电源,但大部分可用的供电轨(或仅有的可用供电轨)提供的都是负电源。事实上,负到正电压转换已用于汽车电子,以及各种音频放大器、工业和测试设备的偏置电路中。虽然在许多系统中是电源通过相对于地的负供电轨分配,但这些系统中的逻辑板、ADC、DAC、传感器和类似器件仍然需要一个或多个正供电轨。这里介绍一种简单高效且组件数量少的电路,用于从负供电轨生成正电压。
图1显示将负电压高效转化为正电压的完整解决方案。这种特定的解决方案使用升压拓扑。电驱动系统包括开关MOSFET、底部Q1、顶部Q2、电感L1和输入/输出滤波器。同步高效升压控制器IC通过改变电驱动系统中开关MOSFET的状态来调节输出电压。为了描述这种电路,将系统接地(SYS_GND)用作极性参考,得到一个相对于SYS_GND为负的输入供电轨(–VIN)和一个相对于SYS_GND为正的输出供电轨(+VOUT)。
转换器的工作方式如下。如果晶体管Q1开启,电流从SYS_GND流向负供电轨。晶体管Q2关闭,电感L1将电能存储在其磁场中。在开关周期的剩余时间里,Q1关闭,Q2开启,电流开始从SYS_GND流向+VOUT供电轨,将L1电能释放给负载。

图1.负正转换器电气原理图,VIN为–6 V至–18 V(峰值为–24 V),6 A时VOUT为+12 V。
图2所示的开关行为拓扑关系图描述了负正转换器的行为。在开关周期的首个区间,在占空比定义的时长内,底部开关BSW短路,顶部开关TSW断开。电感电压L等于–VIN。在此区间内,电感L中的电流增加,在电感两端生成电压极性匹配–VIN。与此同时,输出滤波器电容放电,为系统负载提供电流。

图2.负到正转换器拓扑关系图。
在周期的第二个区间,两个开关切换,BSW断开,TSW短路。电感L的极性改变,电感开始向负载和输出滤波电容器COUT提供(在周期的第一个区间内储存的)电流。在这段周期内,电感的电流相应降低。电感的伏秒平衡定义转换器在连续导通模式下的占空比D。
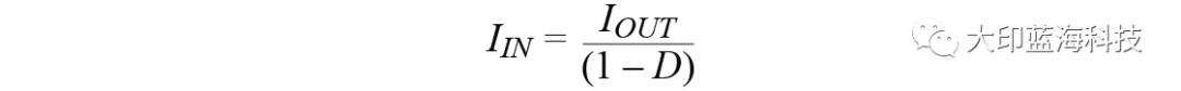
以下是描述时序和电驱动系统组件应力的公式。
占空比决定开关的开/关时间

输入电流IOUT的平均值就是输入电流

电感电流的峰值

开关MOSFET上的电压应力

通过底部MOSFET的平均电流

通过顶部MOSFET的平均电流

这些表达公式可以帮助您理解拓扑的功能,并初步选择电驱动系统组件。关于最终选择和详细的设计,请使用LTspice®建模和模拟工具。1
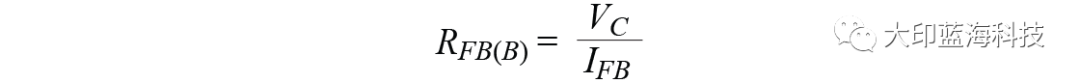
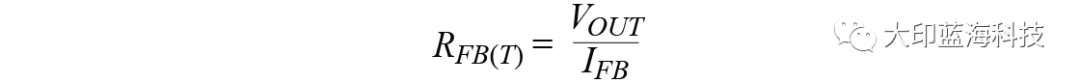
输出电压检测和控制电压的电平转换通过由PNP晶体管Q3和Q4形成的电流镜管控。反馈电流IFB在此电路中为1 mA)决定反馈回路中的电阻值。

其中VC为误差放大器的基准电压。

其中RFB(T)为输出电压检测电阻。
图1所示的反馈电路是一种低成本解决方案,但分立式晶体管的容差可能会受基极发射极电压和温度变化差值影响。为了提高精度,可以使用配对的晶体管。
转换器电驱动系统由LTC7804升压控制器管控。之所以选择该芯片,是因为它支持同步整流,易于实现,可以提供高开关频率操作(如果需要小尺寸电感)和低静态电流,因而具有高效率。
此解决方案经过了仔细测试和验证。图3显示在各种负载电流下都能保持高效率,达到96%。注意,随着输入电压绝对值减小,输入电流和电感电流增大。在某个点,电感电流可能会超过电感的最大电流或饱和电流。从图4的降额曲线可以明显看出。在–9 V到–18 V范围内,最大负载电流为6 A,输入电压绝对值低于–9 V时,该值更小。图6解决方案电路板的热性能见图5。

图3.在自然对流冷却情况下,VIN为–12 V和–18 V时的效率曲线。