时间:2023-04-13 10:43
人气:
作者:admin
LT®3748 是一款专门用于开关稳压控制器 旨在简化隔离电源的设计 使用反激式拓扑。无第三个绕组或光隔离器 是必需的,因为 LT3748 检测隔离输出 电压直接来自初级侧反激波形。
设计反激式转换器的一个挑战是,与变压器副边输出电压有关的信息必须反馈给初级侧的稳压器,以保持稳压。从历史上看,跨越隔离栅的反馈是使用光隔离器或额外的变压器绕组实现的,尽管这两种方法都存在许多设计问题。光隔离器反馈电路增加了元件,增加了转换器尺寸和成本。它们还会消耗功率,降低效率并使热设计复杂化。光隔离器还由于动态响应有限、固有非线性、单元间的典型变化以及随时间的变化而难以精确调节输出。通常的替代方案是增加一个额外的变压器绕组,但这可能会引入其他问题,包括更大、更昂贵的磁性元件或有限的动态响应。
相比之下,LT3748 通过检查初级侧反激式脉冲波形来推断隔离输出电压。这样,既不需要光隔离器,也不需要额外的变压器绕组来维持稳压,输出电压很容易用两个电阻器进行编程。
LT3748 具有一种边界模式控制方法 (也称为临界导通模式),其中该器件在连续导通模式和非连续导通模式之间的边界处工作,如图 1 所示。由于边界控制模式操作,当次级电流约为零时,可以从变压器初级电压计算输出电压。这种方法无需外部电阻和电容即可改善负载调整率,典型线路和负载调整率优于±5%,同时允许采用简单紧凑的解决方案,如图12中的30V、2W演示板所示。

图1.在边界模式下工作的基于 LT3748 的反激式转换器的理想波形

图2.无光耦合器30W设计,输入范围为18V至90V(实际尺寸)
输出功率
由于 MOSFET 电源开关位于 LT3748 外部,因此最大输出功率主要受外部组件的限制,而不是 LT3748。输出功率限制可分为三类:电压限制、电流限制和热限制。反激式设计中的电压限制主要是MOSFET开关的最大漏极至源极电压和输出二极管反向偏置额定值。在高功率应用中,输出功率传输的电流限制通常受到变压器饱和电流的限制,尽管MOSFET开关和输出二极管可能也需要额定为所需电流。在较低输出电压的反激式应用中,输出二极管的损耗主要影响着,随着输出电压的增加,变压器中的电阻和漏损越来越重要。
优化的功能
LT3748 能够利用其能够提供 1.9A 平均输出电流 (上升和下降) 的内置栅极驱动器及其内部 INTV 以高达 几百 kHz 的频率驱动绝大多数适当的 MOSFET抄送低压差稳压器。此外,通过可编程软启动和欠压锁定,启动得到良好控制。尽管 LT3748 采用紧凑的 MSOP-16 封装,但已移除了 3 个引脚,以便为高电压操作提供足够的间距,如图 <> 所示。

图3.LT3748 采用 MSOP-16 封装,其中去掉了 <> 个引脚以实现高电压操作。
超速驾驶英视抄送带第三绕组
LT3748 无需一个光耦合器或第三绕组即可提供卓越的输出电压调节,但对于某些具有高输入电压的应用,额外的绕组可以提高整体系统效率,尤其是在较轻的负载下。第三个绕组应设计为输出高于7.2V但不超过20V的电压。在超过 15W 的典型应用中,过驱动 INTV抄送PIN 在最大负载下可将效率提高几个百分点,在轻负载下可将效率提高 10% 以上。图4显示了图5中电路在连接和未连接第三个绕组时的效率。

图4.图3748中LT5应用的效率(带和不带第三个绕组)
过流保护
LT3748 具有一个内部门限,用于检测 R 中的电流何时意义电阻器超出编程范围,以便在系统故障时保护外部设备。当感性输出短路导致输出电压降至零以下或超过变压器饱和电流时,可能会发生这种情况。无论原因如何,当 SENSE 引脚上的电压超过 ~130mV 或比 R 中的编程最大电流限值高 30% 时意义电阻—SS 引脚复位,从而停止开关操作。一旦软启动电容再充电并达到软启动门限,开关将在最小电流限值处恢复。在输出短路情况下,反射输出电压加上正向二极管压降大于零,LT3748 正常工作,并且没有外部组件受到任何应力。
高温操作
LT3748 可提供 E、I 和 H 等级,专为在宽温度范围内实现卓越的性能而设计。除了内部的 INTV抄送稳压器,LT3748 即使在高输入电压下消耗的功率也非常小,因此热性能的限制几乎完全在于外部组件,这些组件可根据需要正确调整尺寸或冷却。
12V, 3A 输出,来自 18V–90V 输入
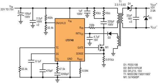
图5所示为将宽输入范围高效转换为12V输出的应用。由于 LT3748 能够在其输入端处理高达 100V 的电压,因此在线路电压和控制器之间不需要额外的接口电路。只需一个简单的 RC 缓冲器即可保护 200V Si7450 MOSFET 在整个线路和负载范围内免受过大电压的影响。虽然通常连接第三个绕组以提高较轻负载下的效率,但所有调节都是在初级绕组上完成的——没有第三个绕组的变压器在较低输入电压和高输出负载下的效率几乎相同。

图5.图2所示的转换器原理图。该转换器采用 18V 至 90V 输入,并在 2V 时产生 5.12A 输出。
用于汽车应用的IGBT控制器电源
LT3748 能够轻松产生多个隔离电源,为采用电动或混合动力电动汽车中的高电池电压驱动同步电机的 IGBT 供电,如图 6 所示。最大 V 为 150V 的 MOSFETDS选择,以便任何缓冲电路都是可选的,并且迟滞UVLO阈值设置为在V时开始切换在等于 10V,同时允许 V在切换时下降至8V。

图6.用于混合动力和电动汽车应用的IGBT控制器电源
用于远程传感器的高输出电压
反激式拓扑通常是产生高压隔离输出的唯一方法,用于长电缆敷设或为接口设备供电。图7显示了这种应用的典型应用,具有互补的300V输出。对于此应用中的低功率水平,现成的EP13变压器绰绰有余,并保持较小的整体解决方案尺寸。

图7.±300V隔离式反激式转换器
结论
LT3748 通过使用一种初级侧检测、边界模式控制方案简化了隔离式反激式转换器的设计,该方案免除了增设光耦合器及其相关电路的需要。LT3748 还具有宽输入范围、低内部功耗、一个 1.9A 栅极驱动器和用户可编程保护功能,这些功能进一步简化了设计并增加了其多功能性。
审核编辑:郭婷
上一篇:USB电池充电的基础知识