时间:2023-04-12 10:56
人气:
作者:admin
在现代电池供电系统中, 延长电池寿命并智能 管理权力至关重要。自 节约电力,这些系统积极 在空闲和活动状态之间切换。 这些系统中的稳压器 应该能够做同样的事情。 监管机构还必须保持良好的监管 低电平期间的输出电压 当前空闲状态,因此可以快速 并自动调整以适应变化 负载条件并提供电压 保持活动功能。
例如,远程监控 系统将大部分时间花在 低功耗空闲状态,但需要突发 用于传输数据的高功率。 微控制器和存储器需要 调节电压,即使在空闲时,也至 保持状态。这些类型的应用程序 需要最小的电流消耗 处于空闲状态以最大化电池电量 生活,并无缝过渡到活跃 模式在调用时提供多个 瓦特的功率。
LT3971 和 LT3991 是超低型静态电流单片降压稳压器,可保持 重型和重型和高性能 轻负载。它们仅吸收 1.7μA 的电流 轻负载时的静态电流 情况,但也可以提供高达 1.2A 的电流,并包括 高性能1.2A降压稳压器, 包括可编程固定 变频操作,能力 与外部时钟同步, 软启动和关断/使能 针。宽输入电压范围 这些器件 — 4.3V–38V 用于 LT3971 和 4.3V–55V (用于 LT3991) — 满足 汽车、工业、 和分发的物资。
超低 1.7μA 静态电流 轻负载电流
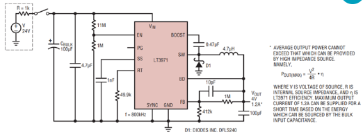
当输出负载较低时, LT3971 和 LT3991 降低了 开关频率以提供功率 仅在需要时输出。在电流脉冲之间,大多数 零件的内部电路关闭, 将静态电流降低至 仅 1.7μA。即使没有负载电流, 反馈电阻和 肖特基箝位二极管漏电 充当几μA的负载电流, 增加静态电流 应用电路。通过使用 反馈分压器电阻的 MΩ 很少 和一个具有低电平的肖特基箝位二极管 漏电流,仅 2.8μA 输入电流 调节 3.3V 时消耗 从 12V 输入无负载输出。 图 1 中的应用程序实现了 整个输入端的低输入电流 调节 3.3V 时的电压范围 空载输出。

图1.LT3971 能够实现超低输入电流,同时在无负载的情况下调节一个 3.3V 输出。
一种展示低的方法 LT3971 的当前性能为 从带电的散装中驱动零件 输入电容。采用 1000μF、35V 电解电容器,漏电少 超过 1μA 的电流,充电至 16V,LT3971 可在空载时调节3.3V输出 一个多小时。1000μF电容器 以大约 1V 的速率漏极 五分钟,直到零件脱落 输入电压为 4V 时。此类型 的性能显示了 LT3971 的 能量收集系统的潜力 和备份系统。
连接起来并 算了
LT3971 的静态电流为 即使比较也极低 到电池的自放电。充电 电池具有显着性 自放电。镍镉 (NiCd) 电池损失约15%至20% 他们在一个月内充电和镍 金属氢化物(NiMH)电池是 更糟糕的是。有几种类型 低自放电镍氢电池 可用,例如三洋 Eneloop,损失约15% 每年收费的30%。铅酸 电池放电百分之几 他们一个月的充电和锂 二次电池放电约 速度减半。
这些放电率对应于 在 最坏情况和数十μA的最佳状态 箱。原电池有很多 较低的自放电率。碱性 锂原矿可以占据 到五到十五年失去100% 他们的指控。这仅对应于 几微安的自放电 当前。
与这些数字相比, LT3971 的静态电流超过 比自放电小几个数量级 的可充电电池,所以 LT3971 对电池寿命的影响是 这么小,你可以把它挂起来然后忘记 关于它。原电池具有自放电功能 与 LT3971 的 静态电流,所以只有电池 排水速度大约是原来的两倍 如果它只是坐在架子上。
小于 15mV 输出电压纹波
LT3971 的输出电压纹波 满负载范围内小于 15mV 范围。在轻负载情况下, 稳压器进入突发模式操作 其中单电流脉冲为 用于对输出电容器进行再充电 当器件检测到输出时 电压下降到低于调节值的水平 价值。单脉冲操作为 对控制输出电压至关重要 纹波,因为多个脉冲会 为输出电容快速充电 过分。每个电流的峰值 脉冲设定为约330mA,产生 始终如一的纹波性能 突发模式操作负载范围。 图中的开关波形 2 显示 A 的纹波性能 10mA负载。®

图2.在轻负载期间,输出电压纹波由单脉冲突发模式控制。对于 12V在至 3.3V外采用 10mA 负载的应用,采用一个 15μF 输出电容器时,输出电压纹波低于 22mV。
在典型的迟滞突发模式下 实现,峰到峰 输出纹波的电压是固定的 价值。相比之下,使用单脉冲 突发模式实现用于 LT3971,输出纹波电压 可以通过改变输出来调整 电容。峰值电流 脉冲与输出无关 电容尺寸为单,330mA 脉搏始终传递。合计 每次切换时提供电荷 脉冲是恒定的,所以输出电压 突发模式下的纹波可以 通过增加产量来减少 电容。图 3 显示了如何 突发模式操作中的输出纹波 与增加成比例减少 在输出电容中。山顶 设定每个开关脉冲中的电流 从而产生小于 15mV 的纹波 即使使用一个 22μF 输出电容器。

图3.在突发模式下,输出电压纹波随着电容器尺寸的增加而减小。输出纹波约为6mVP–P采用 22μF、4mVP–P具有 47μF 和 2mVP–P采用一个 100μF 输出电容器。一个0.5英寸引线连接到一个1μF电容,用于帮助滤除输出端的ESL尖峰,并注意直接测量电容两端的纹波。
不折不扣 快速瞬态响应 和完整功能集
没有做出任何妥协来实现 LT3971 的低静态电流。 该器件具有良好的瞬态性能 和完整的功能集。山顶 电流模式控制方案 内部薪酬保持良好 在整个负载和温度范围内的稳定性; 用户只需包括一个10pF 输出端之间的相位引线电容器 和 FB 引脚。对 0.5A 负载阶跃从两个 图中显示了 0.5A 负载和 25mA 负载 在图 4 中。调节器显示 突发之间的平滑过渡 模式操作和完全切换 频率。

图4.针对 25mA 至 525mA 负载阶跃和 0.5A 至 1A 负载阶跃的瞬态响应。突发模式和全频操作之间的转换很平稳。
LT3971 开关频率 可在 200kHz 之间编程 和 2MHz,采用外部电阻器。 通过将外部时钟连接到 SYNC引脚,开关频率 同步速度可达 2MHz。 软启动功能可限制浪涌 通过限制零件的电流 启动期间的开关电流限制。 当EN引脚为低电平时,SS引脚被主动下拉。然后 1μA 电流源进入外部电容器 连接到 SS 引脚组 零件软启动斜坡速率 启动。LT3971 采用 10 引脚 MSOP 封装或 10 引脚 3mm 封装 × 3mm DFN 封装。两个包 类型具有裸露的焊盘,可提供 更低的热阻和 接地连接。
精确的使能引脚
LT3971 的静态电流非常低,以至于在停机模式中,内部带隙基准仍能运作,仅消耗 700nA 的输入电流。当VIN高于4.3V时,这允许一个精确的1V使能引脚门限。当使能引脚高于1V时,该器件使能并可以开关,当使能引脚低于1V时,该器件关断且无法开关。
精确的使能引脚门限可用于通过在VIN和EN之间连接一个简单的电阻分压器来设置输入电压使能门限(VIN(EN))。当输入电压大于 VIN(EN) 门限时,LT3971 负责调节输出电压,当输入电压低于 VIN(EN) 门限时,该器件停止调节输出电压。
高阻抗输入源
一个可编程输入电压使能 阈值在驾驶时非常有用 具有高阻抗的 LT3971 输入源。这些类型的来源 可分配供应、线路 用于电源和信号,或 能量收集设备的类型。一个 降压稳压器消耗恒定功率 从输入,因此出现到 输入为负阻抗。什么时候 转换器开始吸收电流 从高阻抗源, 输入引脚上的电压开始下降, 然后转换器绘制均匀 更当前。如果调节器抽水 比输入电源更大的功率 提供,例如在启动期间 当输出电容在 充电,比转换器可以 折叠输入电源。一个输入 电压使能阈值解决了这个问题 关闭部件时出现问题 当输入电压崩溃至 五在(英文)门槛。图 5 显示 LT3971 所在的应用 由 24V 电源驱动 一个 1kΩ 串联电阻。1MΩ 和 11MΩ 电阻分压器设置 A 12V V在(英文)输入的阈值。 当输出电容充电至 其调节值为4V,即 VIN(EN)阈值阻止输入电压 从低于 12V 的崩溃,如图所示 在图 6 中。

图5.LT3971 应用电路,其中 1MΩ 和 11MΩ 电阻分压器设定一个 12V 输入电压使能门限,以防止 24V、1kΩ 阻抗源崩溃。

图6.当输出在启动时充电至 4V 时,12V VIN(EN)阈值暂时关断器件,以防止高阻抗输入源崩溃。
平均而言,输出不能 消耗的功率超过输入所能消耗的功率 具有高阻抗的电源。然而 LT3971 可提供高达 1.2A 最大输出电流为 时间短,只要提供能量 由输入电容决定。数字 图7显示1.2A的输出电流 从 2μF 大容量提供 100ms 电源 输入电容。能力 LT3971 用于提供这种类型的脉冲 负载对于满足非常重要 低占空比传感器应用 和能量收集应用, 利用两者 低 静态电流性能和 LT1 的 2.3971A 最大负载。

图7.尽管高阻抗源不能提供向输出提供1.2A电流的电源,但来自大容量输入电容的能量可以提供短暂的高电流输出脉冲。
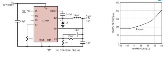
LT3991 48V 至 3.3V 300kHz 应用
LT3991 具有相同的低静态 电流性能和 1.2A 最大值 输出电流为 LT3971, 但可以在输入电压下工作 高达 55V。它还包括软启动和外部时钟同步 功能,并采用 10 引脚 MSOP 封装 或 3mm × 3mm DFN 封装,两者 带有裸露的接地垫。
LT3991 具有一个典型最小值 在房间和 110ns 的开启时间 150°C 时为 85ns,允许更高的 用于大降压的开关频率 与其他比率相比 具有类似高输入电压的器件 评级。图8显示了一个48V输入 至3.3V输出应用,具有 开关频率为300kHz。这 10μH 电感器和 47μF 输出电容器 产生小型整体解决方案 大小。输出电容可以是 小型陶瓷电容器,与 到钽电容器,因为 LT3991 不需要任何输出 电容器 ESR 确保稳定性。

图8.LT3991 的低最小接通开关导通时间提供了高降压比 48VIN至 3.3VOUT,开关频率为 300kHz。这产生了一个小尺寸的解决方案,采用一个10μH电感和一个47μF陶瓷输出电容。
结论
LT3971 和 LT3991 是超低型静态电流调节器,可以 将 12V 输入调节至 3.3V 输出 在空载条件下,仅 2.8μA 输入电流。轻负载 使用单电流脉冲操作 将输出电压纹波保持在较低水平 大于15mV。这些降压稳压器 还可提供高达 1.2A 的输出 当前。LT3971 和 LT3991 是 非常适合保持活动状态和远程 低负荷监控系统 循环、高电流、脉冲输出。 4.3V以上的宽输入范围 至 38V (对于 LT3971) 和 55V (对于 LT3991 以及可编程 输入电压使能阈值 功能,允许这些转换器 由宽输入范围驱动 来源。超低静态电流 LT3971 的性能和 LT3991 使其成为 电池供电系统,其中 保护至关重要。
审核编辑:郭婷