时间:2023-04-12 11:12
人气:
作者:admin
如果允许任何电池过度放电,可充电电池组的性能会过早下降。当电池组完全放电时,最弱电池的ILOAD • RIN内部压降可能会超过内部VCELL化学电位,并且电池端子电压相对于正常电压变为负。在这种情况下,不可逆的化学过程开始改变最初提供电池电荷存储能力的内部材料特性,因此电池的后续电荷循环不会保留原始能量含量。此外,一旦电池受损,它更有可能在后续使用中遭受逆转,加剧问题并迅速缩短电池组的有用循环寿命。
对于镍基化学品,一组串联电池的过度放电不一定会导致安全隐患,但一个或多个电池在用户意识到性能的任何显着下降之前遭受逆转的情况并不少见。到那时,恢复狼群为时已晚。对于能量更高的锂基电池化学,必须防止反转,作为防止过热或火灾的安全措施。因此,监测单个电池电压对于确保较长的电池组寿命(以及锂电池的安全性)至关重要。
LTC6801专为解决这些特定问题而开发。LTC6801 能够检测多达 <> 节串联电池的单个电池过压 (OV) 和欠压 (UV) 情况,并具有可级联互连以处理扩展的器件链,所有这些都独立于任何微处理器支持。
LTC6801 的特性
工作模式和可编程阈值电平由引脚连接设置。提供 0 种 UV 设置(77.2V 至 88.3V)和 7 种 OV 设置(4.5V 至 4.12V)。监控单元的数量可以设置为 <> 到 <>,采样率可以设置为三种不同速度之一,以优化功耗与检测时间的关系。还提供三种不同的迟滞设置,以定制报警恢复的行为。
为了支持串联电池的扩展配置,故障信号通过在“堆叠”器件链中双向传递电气隔离的差分时钟信号来传输,从而对电池组上的负载噪声提供出色的抗扰度。链中的任何设备检测到故障都会停止其输出时钟信号,因此整个链中的任何故障指示都会传播到堆栈中的“底部”设备。时钟信号由专用 IC(如 LTC6906)或主机微处理器(如果涉及)在堆栈底部发出,并在条件正常时完全环路穿过链。
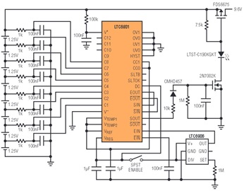
在许多应用中,LTC6801 可用作更复杂的采集系统(如 LTC6802 (例如,在混合动力汽车中)的冗余监视器,但它也非常适合用作便携式工具和备用电源等低成本产品的独立解决方案。由于 LTC6801 直接从其监控的电池获取其工作电源,因此每个器件的可用电池范围因化学性质而异,以便提供运行该器件所需的电压 — 从大约 10V 到超过 50V。该系列支持 4-12 个锂离子电池或 8-12 个镍基电池的分组。图1显示了如何简单地监控8节镍电池组,防止滥用过放电。请注意,只有欠压警报与镍化学成分相关,尽管在充电期间仍会因存在OV条件而检测到电池组连续性故障。

图1.简单的负载断开电路,可防止镍电池组过度放电。
避免细胞逆转
电池反转是传统镍基多电池组的主要损伤机制,实际上可以在其他明显的电荷耗尽症状出现之前发生。
请考虑以下方案。一个 8 芯镍镉 (NiCd) 电池组正在为钻头等手动工具提供动力。典型用户运行钻头,直到它减速到其原始速度的50%,这意味着标称9.6V电池组的负载降至约5V。假设电池完全匹配,如图2左图所示,这意味着每个电池的电压降至约0.6V,这对于电池来说是可以接受的。但是,如果电池不匹配,以至于其中五节电池仍高于1.0V,则其他三节电池将低于零伏电压并承受反向应力,如图2的中间图所示。

图2.促进电池反转的电池组放电条件可能从负载电位上看不出来。
即使假设电池组中只有一个弱电池(现实情况),如图2中的右图所示,第一次电池反转很可能发生在堆栈电压仍为8V或更高时,感知电池组强度会略有降低。由于实践中存在不可避免的不匹配,用户在不知不觉中会定期反转电池,从而降低电池组的容量和寿命,因此早期检测单个电池耗尽的电路为用户提供了显着的附加值。
使用 LTC6801 解决方案
LTC6801 (0.77V) 的最低可用 UV 设置非常适合检测镍电池组的损耗。图 1 示出了用作负载断开的 MOSFET 开关,由 LTC6801 的输出状态控制。每当电池耗尽并且其电位低于阈值时,负载就会被移除,从而避免电池反转及其退化效应。它还允许从电池组中最大限度地安全地提取能量,因为没有像过于保守的单电池组电位阈值函数那样对电池的相对匹配做出假设。
LTC10 硅振荡器产生一个 6906kHz 时钟,并检测 LTC6801 输出状态信号并用于控制负载断开动作。由于此示例不涉及器件堆叠,因此可级联时钟信号只是环回,而不是传递到另一个LTC6801。LED 提供负载可用电源的视觉指示。一旦开关开路,弱电池的电压趋于有所恢复,LTC6801 重新激活负载开关 (采用 0.77V 欠压设置时无迟滞)。此数字负载限制动作的循环速率取决于 DC 引脚的配置;在最快响应模式下 (DC = V注册),输送负载功率的占空比下降并逐渐减少,随着最弱的电池安全达到完全放电,脉冲变得明显且变慢。
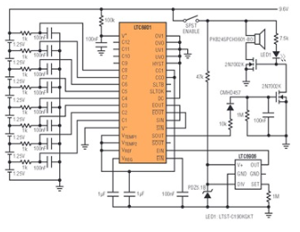
在某些应用中,当最弱的电池接近完全放电时,自发中断负载是不可接受的,如图1所示。对于这些情况,图3所示电路可能是一个不错的选择。该电路不会强制负载干预,而只是提供声音报警指示,指示电池接近耗尽。此处,LED 指示警报处于活动状态且没有电池耗尽。

图3.替代电路提供声音警告,说明需要在不中断负载服务的情况下为电池组充电。
每当源时钟不存在时,就会调用 LTC6801 空闲模式,然后功耗降至极小的 30μA,远低于电池组的典型自放电。在这两个图中,电路显示了一个开关,该开关禁用振荡器(和其他外围电路),以便在不使用时将电路置于空闲模式,从而最大限度地减少电池消耗。
结论
LTC6801 可同时监视多节电池组中多达 12 节单节电池,从而能够最大限度地延长电池组的容量和使用寿命。它也可以级联以支持更大的电池组。该器件具有高度集成、可配置性和经过深思熟虑的功能,包括空闲模式,可在不活动期间最大限度地减少电池组的消耗。这使得 LTC6801 成为一款用于改善电池供电型产品的性能和可靠性的紧凑型解决方案。
审核编辑:郭婷