时间:2023-04-07 11:21
人气:
作者:admin
许多现代电子设备需要多个电源域来满足各种设备和子系统的需求。如果设计限制仅限于简单地提供稳压良好的电压,则电源设计人员的工作将相对容易,但电源要求通常要复杂得多。例如,多个电源轨必须排序和/或相互跟踪,以确保正确的系统行为。该设计的高功率部分在不使用时通常关断,需要多个关断选项。为模拟电路供电增加了对干净、低噪声电源的需求——不允许开关瞬变或过大的电压纹波。当然,必须尽可能高效地产生所有电源,以最大限度地降低功耗。
LT3507 通过在紧凑的 5mm ×7mm QFN 封装中集成了三个开关稳压器和一个低压差线性稳压器来满足这些要求。开关稳压器具有内部电源开关、独立输入电源、运行和跟踪/软启动控制以及电源良好指示器。LDO需要一个外部NPN调整管,并包括跟踪/软启动控制。
三个独立的开关稳压器...
LT3507 包括三个独立的单片式开关稳压器,以实现一种节省空间的解决方案。通道 1 能够提供高达 2.4A 的输出电流。通道 2 和 3 均能够提供高达 1.6A 的输出电流。三个开关稳压器中的每一个都有自己的电源开关输入电源引脚。稳压器可以采用不同的电源工作,以最大限度地提高系统效率。
任何 VIN 引脚上的最大电压均为 36V。LT3507 内部电路由 VIN1 供电,这要求 VIN1 的最小工作电压为 4V。VIN2 和 VIN3 的最小工作电压为 3V。由于VIN1为内部电路供电,因此当任何通道运行时,即使通道1关闭,它也必须始终至少为4V。
所有三个稳压器均采用电流模式、恒定频率架构,简化了环路补偿。外部补偿允许定制环路带宽、瞬态响应和相位裕量。反馈基准为 0.8V,允许输出电压低至 0.8V。
稳压器共用一个主振荡器,该主振荡器可在 250kHz 至 2.5MHz 范围内进行电阻编程,或者可同步至相同范围内的外部频率。每个稳压器在过载条件下具有频率折返功能,以提高短路容限。通道 1 相对于通道 180 和 2 异相 3° 工作,以减小输入电流纹波。
...和一个低压差线性稳压器
LT3507 还包括一个 LDO 线性稳压器,该稳压器采用一个外部 NPN 调整管来提供高达 0.5A 的输出电流。基极驱动可为调整管提供高达10mA的基极电流,并具有电流限制。LDO 具有内部补偿功能,可在输出电容为 2.2μF 或更高时保持稳定。它使用与开关稳压器相同的0.8V反馈基准。
如果LDO驱动电流比DRIVE引脚电压至少高1.5V,则从BIAS引脚汲取,否则从VIN1汲取。这降低了LDO的功耗,特别是当VIN1处于高电压时。
LDO 没有单独的 RUN 引脚;当任何 RUN 引脚为高电平时,它就会上电。当不使用LDO时,可以通过将FB引脚拉到1.25V以上,电流至少为30μA来关断。如果需要对LDO进行独立控制,可以通过将TRK/SS4引脚拉低来强制LDO输出至0V。如果需要轨道或软启动功能,请使用漏极开路输出与下述轨道或软启动电路并联。如果不需要跟踪和软启动,则标准CMOS输出(1.8V至5V)就足够了。
运行控制
每个开关稳压器都有一个 RUN 引脚,以便灵活地关断电源域。RUN 引脚为宽范围逻辑输入,可由 1.8V CMOS 逻辑驱动,直接由 V 驱动在(最高 36V),或介于两者之间的任何位置。RUN 引脚吸收少量电流以升压基准电压源。该电流在 3.1V 时约为 8μA,在 40V 时约为 36μA。当稳压器要关断时,应将 RUN 引脚拉低(而不是悬空)。当所有三个 RUN 引脚均被拉低时,LT3507 将进入一种低功率停机状态,并从输入电源吸收小于 1μA 的电流。
跟踪/软启动控制
每个稳压器和LDO都有自己的跟踪/软启动(TRK/SS)引脚。当该引脚低于 0.8V 基准电压时,稳压器强制其反馈引脚至 TRK/SS 引脚电压,而不是基准电压。TRK/SS 引脚具有一个 1.25μA 的上拉电流源。软启动功能需要一个从 TRK/SS 引脚到地的电容器。启动时,该电容为0V,迫使稳压器输出至0V。电流源缓慢地对电容电压充电,稳压器输出按比例斜坡上升。一旦电容电压达到0.8V,稳压器将锁定至内部基准,而不是TRK/SS电压。
跟踪功能是通过将从稳压器的TRK/SS引脚连接到主稳压器输出的电阻分压器来实现的。如上所述,主稳压器使用普通软启动电容来产生控制其他稳压器的启动斜坡。电阻分压器比率设置跟踪类型,重合(比率等于从机反馈分压器比率)或比率(比率等于主反馈分压器比率加上一个小偏移)。
欠压和过压保护
每个开关稳压器都有自己的输入欠压关断功能,以防止电路在欠压条件下不稳定地工作。VIN1 在 4.0V 时关断,并且由于它是主输入电压,因此它关断了整个 LT3507。VIN2 和 VIN3 在 3.0V 时关断,仅关断受影响通道上的开关。
LT3507 还具有一个用户可编程欠压和过压闭锁功能。欠压锁定可防止脉冲拉伸和稳压压降。它还可以保护输入源免受过大电流的影响,因为降压稳压器是一个恒定的功率负载,当输入源为低电平时会吸收更多的电流。过压锁定可以保护整流二极管免受过大的反向电压的影响,并通过限制最小占空比来防止脉冲跳跃。这两个锁定装置在跳闸时都会关闭所有四个稳压器。
这些功能通过输入 UVLO 和 OVLO 上的一对内置比较器实现。从VINSW引脚到每个比较器输入的电阻分压器设置跳变电压和迟滞。VINSW 引脚上拉至 V合1当任何 RUN 引脚被拉高时,当所有三个 RUN 引脚都为低电平时,该引脚断开。这通过断开电阻分压器与输入电压来降低关断电流。这些比较器具有一个 1.2V 门限和 10μA 迟滞。UVLO迟滞是吸电流,而OVLO迟滞是电流源。如果不使用这些功能,UVLO 应连接到 VINSW,并将 OVLO 连接到地。
频率控制
开关频率由 RT/SYNC 引脚的单个电阻器设定。该值可在 250kHz 至 2.5MHz 范围内调节。较高的频率允许使用更小的电感器和电容器,但由于最小导通和关断时间限制,效率较低,并且电源的允许降压比范围较小。
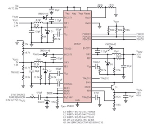
频率也可以通过连接到RT/SYNC引脚来同步到外部时钟。每当 LT3507 上电时,时钟源必须提供一个时钟信号。如果时钟源由LT3507稳压器之一供电,这就会导致两难境地:在稳压器上电之前没有时钟,但在有时钟之前,稳压器不会上来!这种情况很容易通过一个电容器、一个低漏电二极管和几个电阻器来克服。电容将时钟源与RT/SYNC引脚隔离,直到电源接通,RT/SYNC引脚上的电阻设置初始时钟频率。图 1 中的应用程序显示了如何完成此操作。

图1.LT3507 采用宽输入范围、四路输出应用。
典型应用
图 1 示出了一款典型的 LT3507 应用。该应用允许非常宽的输入范围,从6V到36V。它产生四个输出:5V、3.3V、2.5V 和 1.8V。其中三个输出的效率如图2所示。LDO在2.5V时产生特别低的噪声输出,如图3所示。

图2.开关稳压器效率。

图3.LT3507 的内置 LDO 提供了一个低噪声输出。
输出设置为使用5V电源作为主电源的同步跟踪。但是等等,TRK/SS4引脚上没有电阻分压器!这没有错;只要Q1是低VCESAT晶体管,LDO输出就会同时跟踪其来源的电源(在本例中为3.3V电源),例如此处使用的NSS30101。请记住,这个小作弊仅适用于重合跟踪。图4显示了四个输出的启动波形。

图4.同步跟踪波形。
在此应用中,时钟与由3.3V输出供电的外部电源同步。电容隔离时钟,直到3.3V电源良好,然后将时钟信号传递至RT/SYNC引脚。应该注意的是,只要IOUT4 + IOUT2≤1.5A,LDO实际上可以提供高达0.5A的电流。
结论
LT3507 为四个电源提供了一种紧凑的解决方案。其纤巧的 5mm ×7mm QFN 封装包括三个高效开关稳压器和一个低压差线性稳压器。只需几个小电感器和陶瓷电容器即可构成四个高效率降压稳压器。多种选择可确保 LT3507 满足多种多路输出应用的需要。
审核编辑:郭婷