时间:2023-04-07 11:24
人气:
作者:admin
David Salerno
现代手持式仪器、便携式医疗设备和消费电子产品需要多种电源轨用于内部处理器、存储器、音频和彩色显示器。这些设备的常用电池技术包括单节或多节碱性电池、镍氢电池或锂聚电池/锂离子电池。从 USB 端口或墙上适配器操作是另一个常见特征。可更换碱性电池对于没有电源或时间为电池充电的偏远地区和便携式医疗设备特别有吸引力。挑战在于为这些宽VIN范围、多输出应用创建紧凑高效的电源解决方案。LTC®3100 多通道 DC/DC 转换器使应对这一挑战变得更加容易。
LTC®3100 是一款高效率、1.5MHz 多通道 DC/DC 转换器,采用紧凑的 3mm × 3mm × 0.75mm QFN 封装。该器件具有一个同步升压 DC/DC 转换器、一个同步降压 DC/DC 转换器和一个 100mA 低压差线性稳压器 (LDO)。
升压和降压转换器可以独立于不同源、同一源或级联以创建降压-升压转换器。内部环路补偿简化了设计,并最大限度地减少了外部元件数量和解决方案尺寸。每个转换器都有一个电源良好指示器,可用于电压排序。升压转换器提供高达 95% 的效率,并具有真正的输出断开、700mA 的最小电流限制,并且可以在低至 700mV 的输入电压下启动,使其成为单节碱性或 NiMH 电池应用的理想选择。降压转换器提供高达 94% 的效率,可在 250.1V 至 8.5V 的输入电压下提供 25mA 或更高的电流。两款转换器均具有自动突发模式操作功能,可在轻负载条件下实现高效率。对于低噪声应用,可通过将 MODE 引脚接地来禁用突发模式操作。100mA LDO的输入在内部连接到升压输出,可用于产生第三个低噪声输出。它还可用于升压输出电压的电压排序。®
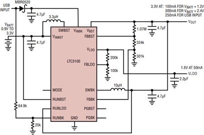
图 1 所示电路利用了 LTC3100 采用独立输入电源工作的能力,以产生多个输出,而不管哪个电源可用。在本例中,升压转换器从单节或双节输入电压产生稳定的3.3V输出。降压转换器采用 5V USB 或墙上适配器输入供电,也可产生 3.3V 电压,其输出外部连接到升压输出。

图1.多输入源3.3V和1.8V转换器。
通过保持 MODE 引脚开路,LTC3100 的自动突发模式操作功能得以启用,从而最大限度地延长了轻负载条件下的电池寿命。当USB或墙上适配器电源可用时,降压转换器自动使能,并产生3.3V输出,设置的输出比升压转换器高3.8%。这使升压转换器进入睡眠模式,将电池负载降低到仅几微安。结果是3.3V输出,从电池电源无缝转换到USB电源,同时最大限度地延长电池寿命。USB 输入上的二极管可防止 3.3V 输出(使用电池工作时)的任何反向电流在 USB 输入开路或接地时返回到 USB 输入。图2显示了采用各种输入源的转换器效率与负载的关系,说明了宽负载范围内的高效率。LTC3100 中的 LDO (其输入在内部连接至升压输出)提供了第二个稳压输出 (在本例中设置为设置为 1.8V)。

图2.图1所示电路的转换器效率。
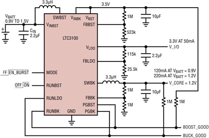
由于降压型转换器的输入可来自升压输出,因此 LTC3100 可用作一款超低电压降压-升压型转换器,从而从单节碱性或 NiMH 电池提供稳定的 1.2V 输出。如图 3 所示,其中 LTC3100 通过升压 V 从单节电池输入 (其电压可能高于或低于 1.2V) 产生两个稳压输出在最高可达 3.5V,然后使用降压和 LDO 调节至 1.2V 和 3.3V。在本例中,电源良好输出和LDO用于提供电压排序,因此1.2V内核电源在3.3V I/O电源之前出现,如图4示波器照片所示。LDO还为3.3V输出提供额外的噪声滤波和纹波抑制,保证敏感模拟电路的低噪声输出,即使转换器处于突发模式操作。

图3.具有电压排序功能的单节双输出转换器。

图4.图3所示电路输出电压的电压排序。
结论
LTC®3100 是一款高效率、多通道转换器,可采用宽范围电压源运作。LTC3100 具有用于每个转换器的独立输入电压、电源良好输出和一个 LDO 使得 LTC<> 成为一款小型、高度集成和灵活的解决方案,适用于许多要求苛刻的应用。
审核编辑:郭婷
下一篇:创建快速负载瞬态