时间:2023-04-07 11:29
人气:
作者:admin
一个简单的电路产生快速负载瞬变,用于对电源进行全面测试。
Maxim的许多器件都给出了典型的工作特性(TOC)图,负载瞬变非常快。我们的客户有时会问我们如何创造如此快速的负载变化。尽管市售动态负载箱能够提供瞬态,但它们不能提供美观的TOC所需的快速上升时间和下降时间。
为了获得快速负载瞬变,我们将功率MOSFET和几个电阻器组合在被测器件(DUT)的印刷电路板上。选择组件相对容易。如果输出电压为正,则 n 沟道 MOSFET 工作良好。MOSFET 通过一个从源极到地的电阻连接(见图 1)。MOSFET 的栅极端接一个 51Ω 电阻,以实现信号发生器输出的阻抗匹配。

图1.组件连接。
确定R1的值并选择M1取决于所需的输出电压和电流。理想情况下,应使用以下公式选择组件:
R1 = 70% × (VOUT/IOUT)
对于 MOSFET:
RDS(ON) = 20% × (VOUT/IOUT)
如果 DUT 需要相对较低的输出电流,则很难找到满足上述标准的 MOSFET。在这种情况下,将R1百分比增加到95%,并将MOSFET电阻降低到5%以下。
该电路及其计算的目标是使用MOSFET作为可变电阻,将负载电流动态调整至精确值。峰值负载瞬态电流通过改变驱动到 MOSFET 栅极的高压来调节。使用这种方案无需将负载电阻R1调整到精确值。
请注意,MOSFET 连接在负载电阻上方。或者,负载电阻可以连接在 MOSFET 的漏极和 DUT 输出之间。尽管如此,图1所示的方法效果更好,因为MOSFET跨导的退化会产生自我调节作用。
例如,假设特定电路的VOUT = 1.3V,IOUT = 1A,R1 = 1Ω。因此,MOSFET 的 VGS 最初是偏置的,因此 MOSFET 充当 300mΩ 电阻。然而,由于温度变化,MOSFET的VGS(TH)已经降低,导致MOSFET传导比初始条件更多的电流。反过来,这种额外的电流会导致R1两端的I×R压降增加,从而降低MOSFET的VGS。因此,MOSFET的电流降低到大约其初始值。这只是一阶修正,但对于我们的目的来说已经足够接近了。
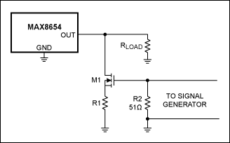
对于需要负载瞬变且直流偏置电流为0A的TOC数据(例如MAX8654降压稳压器),在DUT的输出端放置一个负载电阻(RLOAD)。参见图 2 和图 3。MAX8654的负载瞬态响应显示直流偏置电流约为2A (MOSFET M1关断)。由于VOUT被调节至3.3V,因此可以通过一个1.65Ω的负载电阻来实现。并联使用6个5W 10Ω电阻就足够了。
在图 2 中 I外从 2A 上升到 3.3A (MOSFET M1 导通)。假设导通电阻(RDS(ON)) 的 M1 比 R1 比较小,选择 R1 使 R 的并联组合负荷R1 = 1Ω。

图2.MAX8654负载瞬态响应

图3.负载瞬态响应设置。
为了获得最佳性能,请将信号发生器的占空比保持在 10% 以减少自发热。此外,一些转换器能够提供超过25W的功率,如果工作在10%占空比以上,足以造成轻微伤害或损坏组件。
组件的物理位置对于获得最佳性能至关重要。通常,它们必须拼凑到现有的印刷电路板上。使MOSFET和R1尽可能靠近DUT的输出电容。使导体尽可能宽和短。
DUT输出的测量应直接在输出电容两端进行。如果器件对 1000pF 负载不敏感,请使用 1X 示波器探头。1X探头为示波器提供最高的信噪比。
但是,无论使用什么探头,请确保接地引线尽可能接近零长度。理想情况下,示波器探头插孔直接接地,输出工作得很好。示波器上显示的任何高速边沿都受此标准的约束,而不仅仅是瞬态响应。
审核编辑:郭婷