时间:2023-04-08 11:27
人气:
作者:admin
由于对高的需求不断增加 汽车中的电源升压电源 和工业应用, 凌力尔特推出的凌力尔特 LTC3862 系列两相, 单输出非同步升压 直流/直流控制器。The LTC2 提供灵活、高性能 升压控制器在三个方便 封装选项:GN3862,24 毫米× 5 毫米 5 引脚裸焊盘 QFN 和 24 引脚 外露垫 TSSOP。LTC24 是 针对功率 MOSFET 进行了优化 需要 3862V 栅极驱动,而 LTC5-3862 专为 1V 栅极而设计 驱动场效应管。
LTC3862 采用一个固定频率、 峰值电流模式控制 驱动接地参考的拓扑结构 功率 MOSFET,每个都有电流 源中的检测电阻。这 使用精密跨导 (克m) 误差放大器允许 环路补偿并促进 多个 IC 的并联连接 多相应用。操作 频率可编程 从 75kHz 到 500kHz,使用单个 电阻和锁相环允许 要同步的开关频率 到外部时钟通过 50kHz 至 650kHz 范围。
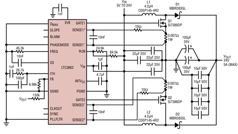
A 24V、5A 汽车音响电源
当今的高端汽车音响系统 需要很大的动力来驱动 内部超过七个扬声器 乘客舱。高 频率扬声器,如高音扬声器 通常非常有效,但效率低 频率驱动器,如低音炮 需要强大的功率才能实现 高音量。除了需要 对于大功率,汽车音响系统 应该对以下变化免疫 电池电压。这些要求 可以通过使用 用于电源的升压转换器 放大 器。图 1 显示了一个 2 相, 24V/5A输出音频电源 由汽车电池供电,以及 图2显示了效率曲线 对于此转换器。

图1.120W 2相24V/5A输出汽车音响电源。

图2.120W汽车音频电源的效率和功率损耗与负载电流的关系。
带操作的两相设计 2kHz的频率允许使用 输出电容明显更小 和电感器比单相 设计。保持输出纹波 电压低于300mV峰峰值和 满足有效值纹波电流需求, 两个 60μF、100V 的组合 铝电解电容器是 与四个 35μF 并联连接, 10V 陶瓷电容器。50.4μH, 2.10A 电感器 (CDEP6-145R4) 选择胜美达电感器是因为其高饱和额定电流和表面 安装包设计。
MOSFET 是 Vishay Si7386DP,在 VGS = 10V 时的最大 RDS(ON) 为 7mΩ,在 VGS = 4.5V 时的最大 RDS(ON) 为 9.5mΩ。安森美半导体的35V、8A肖特基器件(MBRD835L)具有表面贴装能力和小尺寸。应该注意的是,像这样的转换器的输出电流可以通过添加额外的功率级和控制器轻松调整,而无需修改基本设计。
出色的通道到通道 电流匹配确保 平衡散热设计
为了提供最佳的渠道到渠道 电感电流匹配, LTC3862 专为使 来自输出的传递函数 误差放大器(ITH引脚)到误差放大器 电流比较器输入(检测和检测+–引脚)精确到 可能。规范为 最大电流检测阈值为 75mV和通道间 (VSENSE1 – VSENSE2) 不匹配规范 在 –10°C 至 40°C 范围内为 ±150mV 温度范围。这优秀 匹配确保电感平衡 电流和热稳定设计, 即使有多个调节器以菊花链形式连接 一起。图3显示了电感电流的匹配程度 用于汽车音频电源期间 加载步骤。

图3.负载阶跃中的电感电流波形显示了负载均分通道之间的精确电流匹配。
恒定频率 在广泛的范围内操作 负载电流范围
恒频操作简化 输入输出滤波器的任务 设计,并防止电源 在轻负载时变得可听见。在 重载,电感电流 通常连续(CCM),如图所示 在图 4 中。轻负载时,电感器 电流将变为不连续 (DCM), 如图 5 所示。当负载 电流降至可支持水平以下 通过 转换器(约180ns), 控制器将开始跳过周期 以保持输出调节,如图6所示。这是正常的 不会导致的操作条件 系统中的任何问题,只要 峰值电感电流很低。

图4.重载时的电感电流和开关节点电压波形,连续导通模式(CCM)。

图5.轻负载、非连续导通模式 (DCM) 下的电感和开关节点电压波形。

图6.轻负载时的电感和开关节点电压波形(脉冲跳跃)。
一般来说,负载电流越低 在脉冲跳跃开始时越好,因为频率恒定 操作一直保持到此 门槛。在图6中,开始 脉冲跳跃发生在相对 低至最大负载电流的0.2%。
对于同步的系统 需要外部时钟, LTC3862 包含一个锁相环 (相环)。图 7 说明了开关 具有外部同步的波形 施加到同步引脚的信号。

图7.利用锁相环将 LTC3862 同步至一个外部时钟。
强大的栅极驱动器和 高电流内部 LDO 完成套餐
在高输出电压系统中,开关 功率 MOSFET 中的损耗可以 有时超过导通 损失。为了减少开关 尽可能多地损失, LTC3862 集成了强大的栅极 司机。PMOS上拉晶体管 具有典型的 RDS(ON)2.1Ω,以及 NMOS下拉晶体管具有 一个典型的RDS(ON)0.7Ω。另外 为了降低开关损耗,这些 强大的栅极驱动器允许两种电源 MOSFET 在高电流下为每个通道并联连接 应用。
为了简化操作 单电源系统,LTC3862 包括一个 5V 低压差稳压器 (LDO) 可支持输出电流 高达 50mA。PMOS 的使用 输出晶体管确保完整的 电源电压可用于驱动 低电源下的功率MOSFET 条件,例如在汽车期间 冷启动。欠压 锁定电路检测LDO何时 输出电压降至 3.3V 以下和 关闭栅极驱动器,从而 保护功率 MOSFET 免受 低 V 开关一般事务人员.
LTC3862 能够运作 在 4V 至 36V 输入电压范围内, 使其适用于各种 的升压应用。
低排放柴油 注入:8.5V–28V 输入, 72V、1.5A 输出升压
未来的低排放柴油 燃油喷射系统需要更多 精确、快速地驱动 喷油器比他们的汽油 同行。升压 的系统是一种简单的方法来实现 通过增加 di/dt 实现快速驱动 执行器,因为储存的能量 在电容器上是 CV2/2.提升 汽车电池电压从13V到72V显著 增加 di/dt,使 更快的驱动速度。的驱动 喷油器通常排出电源 电容由10V–20V,之后 升压转换器为输出充电 电容至72V。图 8 对此进行了说明 8.5V至28V输入,72V/1.5A输出 两相升压转换器。图 2 说明了 模拟的加载步骤 注射器。

图9.柴油喷油器执行器电源的负载阶跃波形。
该电源的工作在 300kHz 的开关频率下,以降低开关损耗,并使用一个 57.8μH、5A 电感器 (PA2050-583)。本应用选择了80V瑞萨HAT2267H MOSFET,以便在72V输出之上提供足够的保护带。MOSFET 在 VGS = 10V 时的最大 RDS(ON) 为 13mΩ。Diodes Inc 表面贴装二极管 (B3100) 被选为 3A 输出电流水平。两个 47μF、100V 电解电容器和六个 2.2μF、100V 低 ESR 陶瓷电容器的组合用于将输出纹波降至 100mV 峰峰值以下,并满足 RMS 纹波电流要求。
一个 4 相、5V 输入、 12V/15A 输出, 工业电源
图 10 说明了一个工业 转换 5V 输入的电源 至 12V 输出,电流高达 15A 负载电流。使用四个阶段 大大简化了选择的任务 功率组件,并减少 输出纹波显著。图11显示了此电路的启动波形 转炉。图 12 显示了负载 步进波形。

图 11.4相、12V/15A工业电源的电源启动波形。

图 12.4相、12V/15A工业电源的负载阶跃波形。
可实现多相操作 使用相位模式,同步 和 CLKOUT 引脚。相位模式 引脚控制相位关系 在门 1 和门 2 之间,如 以及 GATE 1 和 CLKOUT 之间。 主站的 CLKOUT 引脚 控制器已连接到同步 从机的引脚,其中相位锁定 循环可确保正确同步。 相位模式引脚可用于 程序 2、3、4、6 和 12 相 操作。
48V/5A 演示电路
DC1286A演示电路 电路板专为高功率应用而设计, 提供 48V/5A 输出 使用 GN24 包选项 LTC3862 或 LTC3862-1。6层 PCB 设计确保正确布线 SENSE 线,并表现出最小的 即使在 50% 占空比下也会抖动。运动员 提供以轻松更改 空白时间、相位、最大占空比、 和斜率补偿。有 可选的板载 12V V在供应 为 IC 和组件供电 占用空间提供使用灵活性 各种电感器、MOSFET 和 二极管。

图 13.48V/5A输出,大功率演示电路。
结论
LTC®3862 是一款多功能控制 IC 针对各种升压进行了优化 直流/直流转换器应用。其 灵活、高性能的操作 和三种方便的包装选项 使优化效率成为可能, 电源的尺寸和重量, 同时保持总组件和 制造成本低。
审核编辑:郭婷