时间:2023-03-23 11:02
人气:
作者:admin
本应用笔记概述了镍镉(NiCd)、镍氢(NiMH)和锂离子(Li-Ion,Li+)可充电电池,讨论了它们的特性,并解释了如何在不使用监控微控制器的情况下,在独立配置中安全地快速充电镍氢和锂离子可充电电池。
介绍
可充电电池是当今产品的标准电源,尤其是笔记本电脑、手机和数码相机等便携式电器。即使功率水平在下降,可充电电池消耗的绝对电量也在上升。原因有几个:功能的持续集成(例如带有数码相机的手机),笔记本电脑的更高计算速度以及大型彩色显示器的便利性。由于便携式设备的这种高功耗,使用可充电电池变得比使用标准电池更具成本效益。更重要的是可充电电池的环境效益。使用可充电电池极大地减少了倾倒到我们环境中的有害物质的数量、材料的消耗以及生产等效的非可充电电池所需的能量。
本应用笔记概述了可充电电池化学成分;它详细介绍了它们的典型特性和选择电池类型的重要考虑因素。然后,本文介绍如何在独立配置中安全地快速充电镍氢和锂离子可充电电池,而无需使用微控制器或电源浪涌保护电源适配器。
可充电电池类型
1980 年代中期的便携式电器(如 DECT 电话、盒式磁带播放器和电动剃须刀)主要由镍镉 (NiCd) 可充电电池供电。镍氢(NiMH)和锂离子(Li-Ion)可充电电池后来出现,在九十年代末出现在大众市场上。
镍镉电池在低成本应用中特别受欢迎,因为它们比镍氢和锂离子电池便宜。由于NiCd提供最高水平的放电电流,因此它们也用于需要在短时间内提供高功率的应用。
另一方面,镍镉电池曾经遭受所谓的记忆效应(现代镍镉很少这样做),这降低了电池容量。如果这种镍镉电池在完全放电之前充电,一些活性材料(阳极镉侧高达100μm)仍未使用并开始结晶,从而从化学作用中去除自身。 (新电池阳极处的镉晶体厚度约为一微米。
由此产生的存储器效应会产生容量较低、端电压较低的电池,导致镍镉电池比预期更快地达到最小可用端电压(关断点)(图 1)。镍镉电池的另一个缺点是其活性材料中的有毒镉(Cd)。这些早期类型的镍镉电池在处理有缺陷的电池时被证明是一种生态和经济负担。因此,欧洲法规 2000/53/EG 禁止销售镍镉充电电池,自 31 年 2005 月 <> 日起生效。
镍氢电池比镍镉电池更环保,但它们的成本也更高。它们的放电电流较低,但它们受到惰性效应的影响,这是镍镉电池中记忆效应的较弱版本。惰性效应是由一部分镍的结晶引起的。与记忆效应一样,惰性效应会阻止充分利用可充电电池中的容量;但是,使用具有放电功能的充电器可以避免这两种影响。

图1.NiCd的记忆效应和NiMH的懒惰效应的比较。
锂离子可充电电池更昂贵,但它们具有更高的能量密度,因此可以为给定尺寸提供更高的性能。反过来,这种能力使它们适用于小型、高度便携的设备。
表1概述了每种电池类型的主要特性。
| 镍镉 | 镍氢 | 锂离子 | |
| 能量密度 | 平均 | 平均 | 高 |
| 记忆效应或懒惰效应 | 记忆效应 | 惰性效果 | 不 |
| 成本 | 便宜 | 平均 | 贵 |
| 自放电,每月百分比* | ~25 | ~25 | ~8 |
| 最大放电电流 | > 5C | < 3C | < 2C |
|
* 室温 下 C = 电池容量 |
|||
用于镍氢充电电池的独立快速充电器
即使对于那些喜欢锂离子电池的人来说,镍氢电池也很受欢迎,因为它们比锂离子电池便宜得多,并且它们有标准 AA 和 AAA 尺寸,常见于 MP3 播放器、闪光灯附件和循环灯等设备中。
NiMH可充电电池的温度和端电压随着电池充电而稳定上升,然后在电池充满电后突然变化(图2)。因此,NiMH充电器的主要任务是识别这个拐点并中断充电,或者它可以从快速充电切换到涓流充电。此外,对温度和电压的持续、独立(二次)监控可提高充电过程中的安全性。

图2.这些曲线显示了为NiMH可充电电池充电时电压(顶部)和温度(底部)的典型时间变化。
DS2711/DS2712系列充电器具有这些功能。此外,它们独立工作,因此不需要微控制器或微处理器的监督。它们设计用于为单个标准 AA 或 AAA 可充电电池或一对串联或并联配置的电池充电。DS2711用作线性控制器,DS2712用作开关控制器。为了最大限度地延长其使用寿命并节省电池,这些充电器有四种充电模式:预充电、快速充电、浮充和维护(涓流)充电。例如,在浮充模式下,电池充满电后不久,充电速率将切换到较低的速率(DS25为2711%)。
除了上述监视功能外,DS2711/DS2712充电器还具有内部定时器,可通过将外部电阻连接到TMR引脚来设置最长充电时间(例如,快速充电模式下为0.5至10小时)。然后,充满充电时间(0.25 至 5 小时)是已设置的最大充电时间长度的一半。电阻值与所需充电时间的近似值(T约) 是
R = 1000TAPPROX/1.5
如果在快速充电模式下超过最大充电时间,充电器将从快速充电切换到浮充并重置计时器。然后,定时器倒计时浮充充电时间。如果超过此值,充电器将从浮充模式切换到维护(涓流充电)模式(图 3)。

图3.在该标准应用电路中,DS2711电池充电器IC为两节串联的NiMH可充电电池充电。
连接器 VP1 和 VP2 监控电压;THM1 和 THM2(在热敏电阻的帮助下)监控每个可充电电池的充电温度。终端 TMR(定时器)和 R社交网络(传感器电阻)用于设置充电时间和充电电流。DS2711/DS2712充电器的另一个特性是检测要充电的电池是否有故障,或者是否意外地在充电器中安装了原碱性电池而不是可充电电池类型。如果是这样,充电器将关闭。这是一个重要的功能,因为碱性电池的充电会导致电池泄漏,产生危险液体和/或气体。气体有毒,流体与周围环境发生反应,经常损坏电路和/或设备外壳。
如何检测碱性电池?
新型高容量NiMH可充电AA电池的典型内阻在30mΩ至100mΩ之间,碱性电池的典型内阻通常在200mΩ至300mΩ之间(但高达700mΩ,具体取决于其充电状态)。有故障的可充电电池具有更高的内阻。因此,DS2711/DS2712充电器利用测得的电池电压(VP1和VP2)和已设定的充电电流计算待充电电池的内阻。
CTST引脚(用于电池测试,设置阈值)控制电池阻抗的测量。VCTST是充电期间的电池电压减去没有充电电流的电池的开路电压(OCV)之间的差。该值等于充电电流乘以电池阻抗的乘积。除非感测引脚(VP1、VP2和VN1)是开氏连接到电池的,否则还会测量接触电阻,并且在设置VCTST时必须考虑接触电阻。用于计算外部电阻器RCTST的值的公式为:
RCTST = 8000 [V2/A]/VCTST, where VCTST = ICHARGE × RCELL
例如,当以C / 2200速率(2.1A)为1mAh镍氢电池充电并选择R细胞= 150mΩ 作为电池抑制电阻阈值,VCTST将是:
VCTST = ICHARGE × RCELL = 1.1A × 150mΩ = 0.165V
或者
RCTST= 8000 [V2/A]/0.165V = 48,485Ω
(最接近的标准 1% 值为 48.7kΩ)
如果 VCTST超过电平(在本例中>0.165V),表示内部电池电阻加接触电阻高于150mΩ,IC置位逻辑或光学错误信息(LED1、LED2)并停止充电过程(图4)。

图4.该流程图说明了图3中IC实现的充电过程。
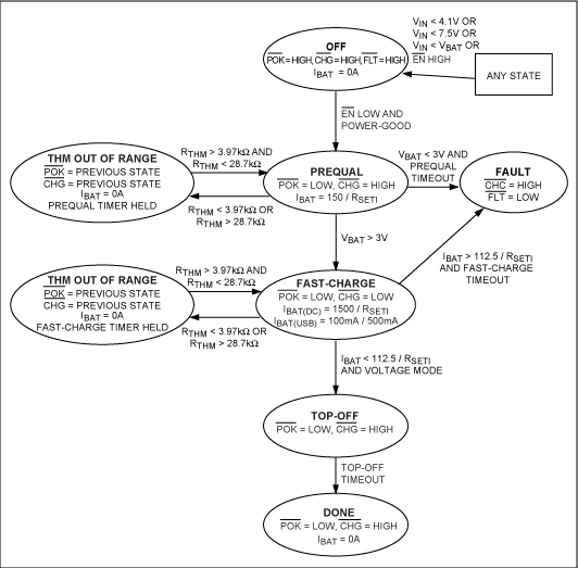
用于锂离子充电电池的独立快速充电器
为锂离子充电电池比为镍氢电池充电更简单,因为无需监控电压变化率 (dV/dt)。此外,由于锂离子可充电电池对过电压的反应灵敏,因此充电过程需要4.2V±50mV的精确电源,并具有恒定的充电电流。对于镍氢电池,充电器应具有二次监控功能(温度、定时器)以及初级电压监控功能。
MAX8601为用于锂离子电池的独立充电器,具有内部控制的电压源V。巴特,在+4°C时测量2.0V±021.25V,或在4°C范围内测量2.0V±034.40V,.<>V<>.<>V。充电器可以在通过V为锂离子电池充电时保持恒定的输出电流巴特连接(图5)。外部电阻器(在SETI引脚上)和一个外部电容器(在CT引脚上)设置充电电流和内部定时器。充电器还使用NTC电阻来监控可充电电池的温度。

图5.MAX8601锂离子电池独立充电器的标准应用电路
MAX8601充电器的一个主要优点是能够通过外部电源适配器(直流引脚)或USB端口为电池充电(图6)。USB 端口提供 100mA 或 500mA(典型 USB 输出电流)的充电电流,具体取决于 USEL 引脚的设置。芯片自动选择外部电源(电源适配器或USB),如果两个电源都可用,则通过电源适配器为电池充电。任一电源的最小电压必须为 4.5V。通过USB端口充电的能力节省了外部电源模块的成本。电力砖通常体积庞大且能源效率低下。
MAX8601采用控制算法优化锂离子电池充电,包括低电池预充电、限压限流快速充电和浮充。它还具有上电复位功能,并持续监控电池的过压、过热/欠温和充电时间。充电时的过压、过热或欠温情况会永久损坏可充电电池,导致电池容量和寿命降低,甚至电池没电。最坏的情况可能会导致电池盒泄漏或爆裂。MAX8601确保充电时不会发生损坏,从而最大限度地延长电池寿命并消除潜在的危险条件。

图6.该流程图说明了图5中IC实现的充电过程。
总结
DS2711/DS2712和MAX8601为独立充电器,其多种监测功能(电压、功率、温度和定时器)既不需要微控制器,也不需要电源浪涌保护电源适配器。这两款器件均提供清晰简单的外部开关。
审核编辑:郭婷