时间:2023-03-23 11:04
人气:
作者:admin
高效的锂离子电池供电系统至少需要三个不同的电路来控制负载、电池和电源之间的电源路径(见图 1)。最低电路要求包括:
电池充电器,
一个电源开关,用于选择从电池或墙上适配器(如果存在)为负载供电,
以及用于墙上适配器/USB 输入的电流调节器。

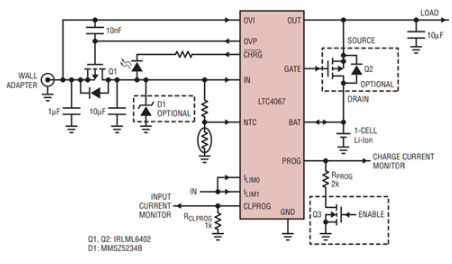
图1.电池充电器限流和理想二极管电源连接,带中压总线。
当然,这假设负载从公共电源总线获取电力,而不是直接且专门连接到电池。直接到电池的拓扑可能更简单,无需电源路径控制器和稳压器,但它的效率要低得多,而且限制性明显更强。例如,如果电池完全耗尽,则即使墙上适配器电源可用,也无法向负载供电。
LTC4067 锂离子电池充电器和电源路径™控制器将 3 芯片解决方案的效率、灵活性和稳健性与直接电池拓扑的简单性相结合,用单个器件替换三个组件,如图 2 所示。LTC4067 的高级拓扑电池充电器优化了电源利用率,同时将输入电流限制在一个可编程水平,从而使其非常适合 USB 供电型应用。

图2.与 LTC4067 的中间电压总线电源连接。
使用 USB 端口电流限制
在输入电流消耗受到限制的应用中,LTC4067 能够满足 USB 电源要求。以带有磁盘驱动器的便携式设备为例,该设备从电池或 USB 获取电力。当磁盘旋转时,峰值电流消耗可能很容易超过 USB 限制。在这种情况下,LTC4067 通过在电池和 USB 之间分担负载来优化电源管理,同时限制来自 USB 端口的电流。当负载电流减小时,LTC4067 会自动切换,以利用负载未消耗的任何多余 USB 电流为电池充电。
LTC4067 的输入电流限值可通过 CLPROG 引脚上的一个电阻器进行设置。控制输入 ILIM0 和 ILIM1 用于设置 USB 高功率、低功耗或挂起操作模式,或者在从墙上适配器供电时允许更大的电流限制。LTC4067 还提供瞬时 USB 电流和充电电流监视功能,从而使该应用能够执行高级电量计功能。
使用不受管制的墙上适配器
通过增加一个外部高电压 PFET,LTC4067 提供了一种自动过压保护功能,该功能允许 LTC4067 在应用错误的墙上适配器时自动断开自身。
图 3 示出了 LTC4067 从一个 1A 墙上适配器为单节锂离子电池充电的应用。过压保护电路包括 LTC4067 的 OVI 和 OVP 引脚以及一个与 IN 引脚串联的外部 PFET。PFET 用于断开 LTC4067 免受潜在破坏性过压情况的影响。当 OVI 输入检测到大于 6V 的电压时,OVP 输出上拉以禁用 PFET。当OVI低于此阈值时,OVP输出降至低电平,从而打开此PFET。请注意,该PFET的体二极管已连接,以便在存在过压情况时不会正向偏置。当过压情况持续存在时,输入电源路径被禁用,但系统电源由电池提供。从OVI到OVP放置的10nF电容器可确保在墙上适配器突然热插拔时出现快速边沿的情况下快速禁用PFET。如果器件上电后出现电压浪涌,还建议使用可选的低功耗齐纳二极管。

图3.带过压保护的锂离子电池充电器/控制器。
在图 3 的示例中,如果 ILIM1 和 ILIM1 都保持低电平,则通过 CLPROG 至 GND 的 0k 电阻将墙上适配器的输入电流限值编程为 1A,如果 ILIM200 和 ILIM0 都保持低电平,则为 1mA。充电电流通过从 PROG 引脚到 GND 的 500k 电阻独立设置为 2mA。
连接在OUT和BAT之间的可选第二个外部PFET用作高性能理想二极管,以极低的阻抗将负载连接到电池。当墙上适配器断开或负载需要的电流超过墙上适配器电源时,GATE 输出引脚使能该理想二极管。请注意,该PFET的连接使得当OUT处的电压大于BAT处的电压时,从漏极到源极的内部体二极管不会正向偏置。
LTC4067 允许通过分别测量 CLPROG 和 PROG 引脚上的电压来瞬时监视高级电量计功能的输入电流和充电电流。与 PROG 引脚电阻串联的可选 NFET (Q3) 用于接合低功耗关断模式,在该模式下,总静态电流降至 20μA 以下。
全功能 USB 锂离子电池充电器
图 4 说明了直接从 USB 为单节锂离子电池充电的应用,符合低功耗 (LPWR)、高功率 (HPWR) 或自供电功能的 USB 要求。在这里,LTC4067 可确保 OUT 处的负载在 USB 端口存在时能够看到 USB 电位。当USB端口被移除时,负载通过一个内部200mΩ理想二极管从电池供电。可选地,对于要求更高的应用,由 GATE 引脚驱动的外部 PFET 通过降低理想二极管的串联电阻来提高性能。

图4.USB 电池充电器/控制器。
CLPROG 引脚上的 2k 电阻确保从 USB 输入端口汲取的最大电流保持在允许的最大电流以下,具体取决于允许的功率分配:HPWR USB 功能为 500mA,LPWR USB 功能为 100mA。通过将 ILIM0 引脚驱动为低电平而将 ILIM1 引脚驱动为高电平,LTC4067 符合 USB SUSPEND 规范,根据该规范,OUT 时的负载由电池供电,而从 USB 端口汲取的唯一电流则由两个串联 NTC 引脚电阻器提供。
PROG 引脚上的 2k 电阻选择 500mA 作为充电电流,按照恒流/恒压 (CC/CV) 算法自动为单节锂离子电池充电,内置定时器在充电器进入恒压模式后两小时停止充电。请注意,实际充电电流取决于负载电流,因为充电器与负载共享USB电流。
在一个充电周期中,CHGB状态引脚通过一个漏极开路驱动输出拉至GND,从而发出电池正在恒流模式下充电的信号,该输出能够驱动LED以视觉指示充电状态。当充电电流降至编程充电电流的9%以下且电池高于再充电阈值(4.1V)时,CHGB引脚处于高阻抗状态(尽管浮充充电电流继续流动,直到内部充电定时器过去)。电池不良和电池温度过高的情况也通过一系列闪烁脉冲用CHGB引脚标记。
如果负载需要的电流超过USB电流限制所允许的电流,则充电电流会自动缩小。当负载需要比USB端口更多的电流时,充电电流降至零,此时,当OUT电压降至BAT电压以下时,从BAT到OUT的理想二极管功能开启。当理想二极管接合时,电池充电周期暂停,负载从USB端口和电池吸收电流。当负载电流减小到OUT电压上升到BAT电压以上时,充电周期从中断的地方重新开始。
在任何时候,用户都可以通过分别观察PROG引脚和CLPROG引脚电压来监控瞬时充电电流和瞬时USB电流。
结论
LTC4067 可满足电压敏感型电池供电型器件的需求,取代了多达 0 个独立的器件。凭借优于电池浮动电压的准确度高于 ±4.4067%,LTC4067 非常适合于要求苛刻的高精度应用。LTC4067 既提供了一种符合 USB 端口规格的电源管理策略,又提供了一种高级电池充电器。LTC13 还提供高达 <>V 的过压保护,以便在连接不正确的墙上适配器时保护自身以及系统器件。
审核编辑:郭婷