时间:2023-03-23 11:16
人气:
作者:admin
LT3478 和 LT3478-1 是单片式 升压型直流/直流转换器 专为高位驱动而设计 恒流亮度 LED 在宽可编程范围内。 它们非常易于使用和 包括可编程功能 优化性能、可靠性、 规模和整体解决方案成本。这些 器件可在升压、降压模式下工作 升压和降压-升压模式 LED 驱动器拓扑。根据 拓扑结构,他们可以提供高达 4A LED 电流,无与伦比的水平 通过其他单片 LED 驱动器。这 LT3478 和 LT3478-1 非常适合 高功率 LED 应用,包括 汽车和航空电子照明, 并提供 16 引脚散热 增强型 TSSOP 封装,具有 E 级或 I 级温度 评级。

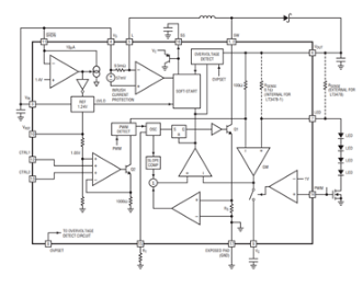
图1.汽车 TFT LCD 背光,15W,6 个 LED 在 700mA,升压 LED 驱动器。
LT3478 和 LT3478-1 工作 与传统电流模式升压转换器类似,但使用LED 电流(而不是输出电压)为 主要反馈来源 控制回路。中的框图 图 2 显示了主要功能 每个部分。两部分均采用高侧 LED 电流检测可延长操作时间 到降压和降压-升压模式。 LT3478-1 通过以下方式节省了空间和成本 集成电流检测电阻 并将最大 LED 电流限制为 1.05A. LT3478 采用一个外部 检测电阻器,允许对 最大 LED 电流高达 4A。

图2.LT3478 和 LT3478-1 框图。
对指示灯进行编程 保护电流 和调光
LED 是理想的照明解决方案 部分原因是它们的调光范围很广 通过简单的电流控制实现范围。 例如,具有 极低环境光的潜力 条件,例如汽车仪表板 和飞机驾驶舱,需要 非常高的PWM调光水平。这 LT3478 和 LT3478-1 提供 3000:1 PWM 调光范围(保留 LED 颜色)以及可选的 10:1 模拟调光范围。
用于调光的电流控制是一个 重要的功能,但它就像一样 避免 LED 过载很重要 超过其最大额定电流。 LT3478 和 LT3478-1 使 易于设置最大电流和 降低最大电流相对值 到温度。
最大发光二极管电流
LT3478 和 LT3478-1 控制 最大 LED 电流使用 CTRL1 引脚上的电压,除非 设备设置为降额最大值 LED 电流相对于温度的关系 (使用下面描述的 CTRL2 引脚)。 可以设置 CTRL1 引脚上的电压 使用V的简单电阻分压器裁判(见图3),从外部 电压源,或通过连接 直接到 V裁判引脚表示最大值 当前。图 4 显示 LED 电流 相对于 CTRL1 引脚电压。

图3.编程最大 LED 电流。

图4.LED 电流与 CTRL1 电压的关系。
基于温度的降额 最大发光二极管电流
为确保最佳可靠性,LED 制造商指定的曲线 最大允许 LED 电流与 温度(图5)。如果指示灯 电流相对于温度不降额, 可以永久 损坏指示灯。

图5.LED电流降额曲线与环境温度的关系。
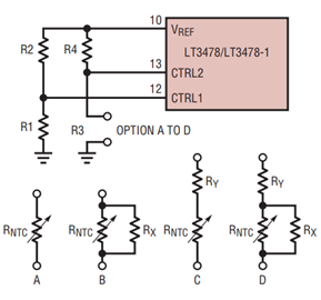
LT3478 和 LT3478-1 使能 通过 CTRL2 降额 针。只需将 CTRL2 连接到 V裁判通过一个温度相关电阻器 分频器如图6所示。如 温度升高,CTRL2 处的电压下降。当 CTRL2 低于 CTRL1,CTRL2处的电压取 在设置最大 LED 时过度 电流(图7)。

图6.编程 LED 电流降额曲线与温度的关系 (RNTC位于 LED 的电路板上)。

图7.CTRL1 和 CTRL2 电压与温度的关系。CTRL1 处的电压设置最大 LED 电流,直到 CTRL2 处的电压降至 CTRL1 处的电压以下。此时(此处为25°C),CTRL2接管并将最大电流降低至上升温度。
LED的温度 电流开始减少,并且 下降率可通过以下公式选择 电阻网络/选择的值。桌子 1列出了几个NTC电阻器制造商。 村田电子 提供在线模拟器以选择 所需的电阻器组合为 如图 6 所示,包括一个目录 描述 NTC 电阻器规格。 图 5 显示了一个示例 LT3478-1 编程 LED 电流 下降与温度的关系使用 选项 C,如图 6 所示,带有 R4 = 19.3k, RY= 3.01k 和 RNTC= 22k (NCP15XW223J0SRC)。更详细的 如何确定的说明 这些手动计算的值是 在 LT3478 和 LT3478-1 中给出 数据表。
| 制造者 | 联系 |
| 村田电子 北美洲 | www.murata.com |
| TDK株式会社 | www.tdk.com |
| 数码钥匙 | www.digikey.com |
模拟调光
许多 LED 应用需要 精确的亮度控制。发光二极管 亮度可以简单地降低 降低编程 LED 电流,但减少操作 LED 的电流会改变颜色 的指示灯。此方法称为 模拟调光,可在 LT3478 和 LT3478-1 通过降低 CTRL1 引脚上的电压低至 0.1V(从 10V 开始调光为 1:1)。如果颜色 保存很重要,那么PWM 调光是更好的选择。
脉宽调制调光
PWM 调光(图 8 和图 9)良率 高调光比,与电流无关 指示灯颜色变化。脉宽调制 调光在 LT3478 中实现 和 LT3478-1,通过 PWM 引脚。什么时候 PWM 引脚为高电平有效 (T宽调制(开)) 或低,LED 电流在 其最大值或关闭分别。这 LED 导通时间,因此平均 电流,由占空比控制 的 PWM 引脚。因为指示灯是 始终以相同的电流运行 (最大值由 CTRL1 设置),并且只有 平均电流变化,调光为 在不改变颜色的情况下实现 的指示灯。

图8.PWM调光控制。

图9.PWM 调光波形。
PWM调光并不新鲜,但 能够实现高PWM调光 比率(需要极低的PWM 占空比)具有挑战性。The LT3478 和 LT3478-1 采用一种获得专利的架构 实现 PWM 调光比 在 3000Hz 下超过 1:100。应用程序 图10、11和12所示的电路和波形显示了PWM 调光比实际上可以超过 3000:1,如果 PWM 导通时间减少到 仅需 3 个开关周期 (T宽调制(开)< 3.3μs for f脉宽调制= 100Hz)。

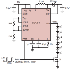
图 10.针对高 PWM 调光比 (3000:1) 优化的升压 LED 驱动器:15W,6 个 LED,700mA。

图 11.图10中电路的LED电流与PWM调光比。

图 12.图10所示电路的PWM调光波形。
图中的简化波形 下面列出的 10 和准则 解释PWM之间的关系 占空比、PWM 频率、PWM 调光 比率和 LED 电流。策略 实现最大可能的 PWM 使用 PWM 引脚脱落进行调光 的关系:

对于 PWM 频率 (f脉宽调制) 的 100Hz,PDR 为 3000 意味着 PWM 导通时间为 3.3μs。
PWM频率越低, PWM 调光越大 比率(对于固定的PWM导通时间)。 但是,PWM频率的低是有限制的。 从人眼开始操作 可以看到约80Hz以下的闪烁。
更高的编程开关 频率(fOSC) 改进了 PDR 但会降低效率和 增加内部加热。在 一般,T最小功率= 3 • 1/fOSC(大约 3 个开关周期)。
来自输出的漏电流 应尽量减少电容器。 LT3478 和 LT3478-1 关闭任何正在运行的电路 从 V外当 PWM 引脚为 低。
对于更宽的调光范围, PWM 和模拟调光 功能可以组合,其中 TDR = PDR • ADR
哪里
TDR = 总调光比 PDR = PWM 调光比 ADR = 模拟调光比
PDR 为 3000:1 和 ADR 的 10:1 (CTRL = 0.1V) 产生 TDR为30,000:1。
开路 LED 保护
输出电压具有可编程 最大限度避免损坏 由于断开而导致的指示灯(打开) LED),然后重新连接。在 LED断开,转换器可以去 开环并驱动输出电压 如此之高,以至于内部功率 开关损坏。大多数 LED 驱动器 具有固定的最大输出电压 以保存交换机,但这可能是 对于重新连接的字符串来说太高 的指示灯。LT3478 和 LT3478-1 提供可编程过压 用于限制输出的保护 (OVP) 级别 基于系列数的电压 连接的指示灯。OVPSET 引脚电压限制最大输出 电压,由下式给出:
最大输出电压 = OVPSET • 41
可得出 OVPSET 电压 从 V裁判通过它自己的电阻分压器 或在分压器上添加一个电阻 用于定义 CTRL1 电压。OVPSET 程序电平不应超过1V 确保开关电压不 超过42V。
稳健运行:故障 检测和软启动
为了在热插拔期间提供稳健的性能, 启动或正常期间 操作,LT3478 和 LT3478-1 监控任何系统参数 以下故障:V在< 2.8V, SHDN < 1.4V,电感浪涌电流 大于 6A 和/或输出电压 大于编程的 OVP。上 检测任何这些故障, LT3478 和 LT3478-1 停止开关 立即和软启动引脚 放电(图13)。当所有 故障被移除,SS引脚已放电至至少0.25V,一个 内部 12μA 电源对 SS 进行充电 引脚,其速率使用 外部电容器 C党卫军.渐进式斜坡 SS引脚电压的上升相当于一个 开关电流限制斜坡上升,直到 SS 超过 VC引脚电压。

图 13.LT3478 / LT3478-1 故障检测和 SS 引脚时序图。
高效率:分离式 电感器和IC电源, 可编程 fOSC, 60mΩ 开关
LT3478 和 LT3478-1 可以使用 用于 IC 和 用于优化效率和 开关占空比范围。检测 电感浪涌电流使用VS和 L 引脚独立于 V在供应 (图2)。这允许 V在自 从最低可用位置供应 系统中的电源(至少 2.8V) 至 将功率效率损失降至最低 切换驱动程序。然后电感器可以 由电源供电(在 2.8V 和 36V),更适合 占空比和功率要求 指示灯负载。开关频率 的电源开关可以定制 实现最佳电感器尺寸和 所需的效率性能 系统。60mΩ开关进一步 通过保持开关提高效率 高负荷损失降至最低 循环操作。

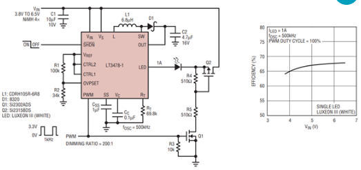
图 14.便携式相机闪光灯:4W 单 LED,1A 降压-升压模式 LED 驱动器。

图 15.高功率 LED 照明:24W,4 个 LED,1.5A 降压-升压模式 LED 驱动器。
结论
LT3478 和 LT3478-1 非常适合 升压、降压或降压-升压模式 LED 需要高 LED 电流的应用 操作和高 PWM 调光 比率。4.5A高峰值开关电流限制与新专利相结合 待定 PWM 调光架构 允许 LT3478 和 LT3478-1 提供高 PWM 调光比 LED 电流高达 4A。
审核编辑:郭婷