时间:2023-03-23 11:17
人气:
作者:admin
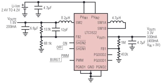
四分之一英寸见方。这就是完整的锂离子电池至双输出、降压和降压-升压转换器所需的全部面积。图 1 示出了由 LTC3522 实现的紧凑型双输出转换器,LTC3 是一款完整的高效率、双轨电源解决方案,采用 3mm × 1mm QFN 封装。如图所示,只需要几个外部元件,而且它们都可以是薄型(≤<>mm),即使是最紧凑的便携式电子设备,也能完美地满足苛刻的空间要求。

图1.降压-升压和降压转换器占用不到 0.25 英寸2的电路板空间。
LTC3522 在单个扁平的 0.75m × 3mm × 3mm 16 引脚 QFN 中集成了一个单片式降压-升压型转换器和同步降压型转换器。IC内置软启动和反馈环路补偿电路。双通道转换器的整个应用电路只需要IC、电感器、旁路电容和反馈电阻分压器。两个转换器在满载阶跃下均保持较低的瞬态电压偏差,即使使用小型陶瓷输出电容器也是如此。这些特性使得应用电路简单,如图2所示,PCB总面积小于0.25平方英寸,如图1所示。LTC3522 具有一个 1.1MHz 的固定内部开关频率,因而允许使用扁平电容器和电感器,从而使总应用高度仅为 1mm。

图2.锂离子电池在 3mA 时为 3.300V,在 1mA 时为 8.200V。
虽然只需要一个电感器,但 LTC3522 能够在输入电压高于、低于或等于输出电压的情况下实现高效率的固定频率操作。降压-升压转换器采用专有的开关算法,可在降压和升压功能模式之间实现无缝转换,同时最大限度地提高转换效率。降压-升压输出电压可设置为低至 2.2V 或高达 5.25V。凭借 3.3V 输出,降压-升压转换器能够在 300.2V 至 4.5V 的整个输入电压范围内提供 5mA 的负载电流。当由最小电压为3V的标准锂离子电池供电时,可以支持400mA负载。
LTC®3522 降压型转换器具有内部补偿电流模式控制功能,可确保在很宽的输出电容器值范围内实现快速瞬态响应。降压转换器可在整个输入电压范围内提供高达 200mA 的负载电流,其输出电压可低至 0.6V。降压转换器平稳过渡到 100% 占空比操作,以延长低压差操作中的电池寿命。
尽管 LTC3522 尺寸很小,但对于每个转换器而言,其效率高达 95%,并集成了多种有用的功能。两个转换器均包括一个内部闭环软启动功能,以确保可靠的输出电压上升时间,与负载和输出电容值无关。此外,每个转换器都包括自己的漏极开路电源良好指示器,允许欠压故障检测和顺序启动。每个转换器都可以独立使能。当两个转换器均被禁用时,总电源电流降至 1μA 以下。
效率
图3显示了图2电路中每个转换器的效率。降压-升压转换器的峰值效率为95%,而降压转换器的峰值效率为94%。在PWM模式下,两个转换器在高于90mA的所有负载电流下的效率均大于30%。

图3.效率与负载电流的关系。
引脚可选的突发模式操作可提高轻负载电流下的效率。在突发模式下,两个转换器均使能时,总静态电流降至仅 25μA。在噪声敏感型应用中,通过将PWM引脚连接到V,可以强制两个转换器进入低噪声、固定频率PWM操作®在.或者,PWM引脚可以在应用中动态驱动,以便在工作的关键阶段提供低噪声性能。
电源排序
许多双电源应用要求电源轨按特定顺序上电。一个常见的例子是微处理器,其中内核电源电压必须上升并处于稳压状态,然后才能使能为输出引脚驱动器供电的外设电源。这可确保内核逻辑在输出激活之前正常工作,从而防止上电期间的不稳定输出波动。
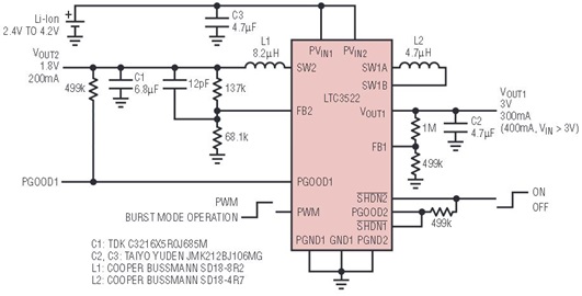
LTC3522 为每个转换器提供了一个独立的电源就绪输出。这允许两个输出电压按任一顺序排序,而无需任何额外的外部元件。图 5 示出了一款排序 LTC3522 应用电路,该电路在使能降压-升压型转换器为 1.8V 输出轨供电之前,等待 3.0V 降压输出轨达到稳压电压。只需将 SHDN1 引脚连接到降压电源就绪输出 PGOOD2,即可实现此目的。当外部使能信号保持低电平时,两个转换器均被禁用。当外部使能变为高电平时,降压转换器立即使能。降压-升压转换器保持禁用状态,直到PGOOD2变为高电平,表示降压转换器已达到稳压要求。

图4.交替负载阶跃响应。

图5.排序上电应用。
通道间性能
在PWM模式下,两个转换器通过一个公共1.1Mhz振荡器同步工作。这最大限度地减少了两个转换器之间的相互作用,因此一个转换器输出端的负载阶跃对相反输出的影响很小。例如,图4显示了两种输出电压,即降压通道施加20mA至200mA负载阶跃,降压-升压通道施加0mA至300mA负载阶跃。在这种情况下,即使每个转换器上都有4.7μF的小输出电容,通道之间的相互作用也很小。

图6.排序上电波形。
结论
LTC3522 在紧凑的占板面积内提供了一个完整的排序双轨电源解决方案。其高效率和卓越的性能使得 LTC3522 非常适合于要求最苛刻的便携式应用。
审核编辑:郭婷