时间:2023-03-24 11:13
人气:
作者:admin
LTC®3873 是一款紧凑型 PWM 控制器,可用于升压型、反激式和 SEPIC DC/DC 转换器。其他功能包括:
宽输入范围,适用于电信和工业应用
否 R意义™无需电流检测电阻。
可编程软启动
可调电流限制可实现广泛的功率 MOSFET
脉冲跳跃模式可在轻负载下保持恒定频率操作。
极小封装:2.8mm × 2.9mm 8 引脚 SOT-23 或 3mm × 2mm QFN。
应用
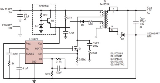
48V 输入、3.3V、3A 输出反激式
图1所示为一款用于电信和工业应用的非隔离式降压转换器,具有36V至72V输入范围和3.3V、3A输出,对于如此紧凑的转换器来说令人印象深刻。效率超过85%,功耗低。

图1.非隔离式反激式转换器。

图2.图1所示转换器的效率峰值为86%。
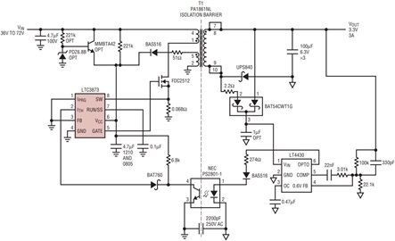
48V 输入、3.3V、3A 输出隔离反激式
图 3 显示了一个独立的应用程序。在本例中,反馈由 LT4430 光耦合器驱动器提供,该驱动器通过 I 控制 PWM千LTC3873 的引脚。

图3.隔离式转换器可由 LT4430 光隔离器驱动器控制,该驱动器还提供软起动和过冲控制。
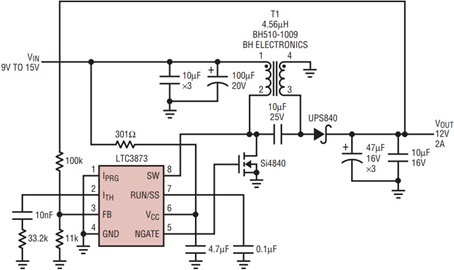
9V–15V 输入、12V、2A 输出 SEPIC
图4所示为SEPIC,其转换的输入电压可能高于或低于输出。与反激式转换器相比,SEPIC的优势在于更高的效率和更低的EMI。SEPIC转换器不提供隔离。

图4.SEPIC转换器,适用于具有更高功率电平和可能高于或低于输出电压的输入电压的应用。
可调电流限制
这种集成电路的一个有趣的特点是可编程的电流限制。通过将IPRG引脚连接到VIN、将IPRG针脚连接到GND或使其浮动,可以将电流感测电压分别设置为290mV、110mV或185mV。此功能允许MOSFET选择的灵活性。如果选择更高的感测阈值,则电路对噪声和PCB布局不太敏感。请记住,较高的感测电压会导致MOSFET中较高的功耗。
结论
LTC®3873 是一款恒定频率、电流模式控制器。它不需要检测电阻,可用作升压、反激和SEPIC转换器等各种应用。
审核编辑:郭婷