时间:2023-03-24 11:17
人气:
作者:admin
开关 DC/DC 转换器的世界充斥着令人眼花缭乱的产品系列。对于给定的应用,只需搜索封装尺寸、开关频率、输入和输出电压范围以及所需特性的最佳组合,即可完成大部分电源设计工作。不过,在许多情况下,LT3580 提供了一种最佳解决方案。它是许多不同应用的正确选择,因为它具有功能、性能和易用性的智能组合。
LT®3580 是一款电流控制开关稳压器,采用纤巧型 8 引脚封装 (MSOP 和 3mm × 3mm DFN)。该器件的工作频率范围为 200kHz–2.5MHz,支持多种配置,包括升压、反相、反激式和 SEPIC。输入范围为 2.5V – 32V,一个集成的 2A、42V NPN 电源开关使 LT3580 能够提供从几分之一瓦到几瓦以上的高效电源。
挑剔—选择高达 2.5MHz 的理想时钟频率
选择转换器开关频率通常是物理尺寸、输出纹波、效率和频谱噪声问题等多个性能参数之间的折衷。虽然大多数转换器 IC 以单个固定频率工作,但 LT3580 可在 200kHz–2.5MHz 的任何频率下工作,因而允许您为任何应用选择理想的频率。
LT2 的高频能力 (高达 5.3580MHz) 允许使用更小的电感器和输出电容器,从而有助于减小转换器的整体尺寸。电感量相应的小电感器在较高频率下工作效果最好,因为它们在每个开关周期中存储和释放的能量更少。这可以通过观察电感的能量存储关系来了解,

这表明对于给定的峰值电感电流(I),存储的能量与电感(L)成正比。因此,较小的电感,每个周期存储更少的能量,以更高的频率切换以提供与较大电感相同的功率。此外,通过重新排列关系,较小的电感比大电感更快地达到其峰值电流(或能量)

并求解 ΔT。

这表明,对于给定的电感电压(V),较小的电感(L)将在比较大的电感更短的时间内(T)斜坡上升到其峰值电流(I),再次导致更高频率的操作以充分利用电感。
根据负载要求,高频操作也有助于减小输出电容。由于电荷以更小但更频繁的数据包传递到输出,因此对于给定电容,电压纹波会降低。
图3显示了在较高开关频率下减小解决方案尺寸的示例。5V至12V升压转换器的工作频率为2.5MHz,与图1中的2.1MHz解决方案相比,使用更小的电感和更小的输出电容。代价是效率略有降低,因为在较高的开关频率下会产生更大的开关损耗。

图1.这款 1.2MHz、5V 至 12V 升压转换器可实现超过 88% 的效率。

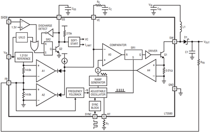
图2.升压型转换器配置中的 LT3580 框图

图3.这款 2V 至 5V 升压转换器具有 5.12MHz 的高开关频率,允许使用纤巧的 4mm × 4mm × 1.7mm 电感器。
对于大电压增益,LT3580 的低频能力 (低至 200kHz) 非常有用。图5显示了在5kHz频率下从40V到750V的直接转换。图6所示为一个工作频率为5kHz的350V至200V反激式转换器。

图4.V 时的典型内部振荡器频率在= 5V。

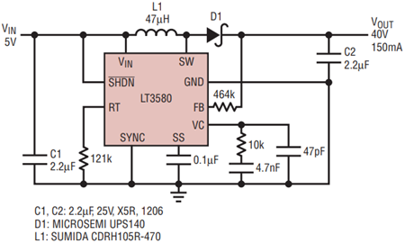
图5.一个 750kHz、5V 至 40V、150mA 升压转换器。

图6.这款 350V 电源具有一个微型 5.8mm × 5.8mm × 3mm 变压器,开关频率为 200kHz。
最后,LT3580 的宽频率范围使其能够轻松避开无法容忍频谱噪声的敏感频段。例如,无线电电源可以在2MHz或更高频率下工作,以避开AM广播频段。此外,一些RF通信产品对455kHz的噪声敏感,因此需要600kHz以上的开关。
精确的时钟选项
LT3580 提供了两种用于产生时钟的选项。首先,集成振荡器可以通过连接来自R的单个电阻器,在200kHz–2.5MHz之间精确设置。T引脚接地,其中

例如,图3中的升压转换器使用35.7k RT电阻器将开关频率设置为 2.5MHz。内部振荡器的频率精确到±10%,温度变化很小,如图4所示。出色的频率容差通过减少必要的设计裕量来最大限度地提高系统性能。
开关频率也可以同步至一个外部时钟源。当以大于内部振荡器设定频率的75%的频率切换时,SYNC引脚会覆盖内部振荡器。只需使用 V 将数字时钟信号连接到 SYNC 引脚IH电平:1.3V至5.5V,V伊利诺伊州低于 0.4V 的水平和 200kHz 和 2.5MHz 之间的任何频率。出于多种原因,使用外部时钟源通常很有帮助,包括...
多个开关稳压器同步(通常异相),以减少开关电流尖峰
额外的频率精度带来更高的性能
精确定位敏感频段外的频率,以获得 EMI 优势。
LTC6908 电阻器设置振荡器由于其高精度、双相输出、扩频能力、小尺寸和简单操作,是产生 SYNC 时钟的不错选择。
单引脚反馈,支持多种配置
LT3580新颖的单引脚反馈减少了外部元件数量,并允许其用于许多不同的转换器拓扑。通过简单地将单个外部电阻器从VOUT连接到FB引脚来设置输出电压。FB引脚自动伺服到给定拓扑的正确参考电压(正VOUT为1.215V,负VOUT为5mV)。
支持的配置包括升压、SEPIC(图 10)和其他拓扑,如反激式(图 6)和反相(图 7)。

图7.该 –5V 输出反相转换器的开关频率为 2.5MHz,可接受 3.3V 至 12V 的输入。

图8.可配置欠压锁定。

图9.5V至12V升压拓扑的软启动。

图 10.宽输入范围SEPIC转换器,具有5.2MHz的5V输出开关。
最后,提高Vout精度,FB引脚在工厂修整至精确的电流,而不是像其他器件那样调整电阻。这消除了基准电压误差乘以 V外.
软启动功能可限制启动电流
LT3580 包含一个软起动电路,用于限制启动期间的峰值开关电流。高启动电流是开关稳压器固有的,因为反馈环路由于V而饱和外离它的最终价值还很远。稳压器试图尽快对输出电容充电,这会产生较大的峰值电流。
通过将一个外部电容器(通常为100nF至1μF)连接到SS引脚,可以限制启动电流。一旦该器件被激活,该电容器就会通过一个内部 2k 电阻缓慢充电至 ~2.275V。低于 ~1.1V 的 SS 电压会降低内部电流限制。因此,随着电容器的充电,SS的逐渐斜坡也逐渐增加电流限制。这反过来又允许 V外电容器逐渐充电至其最终值,同时限制启动电流(见图9)。
创新的 SHDN 引脚可复位软启动并用作欠压锁定 (UVLO)
SHDN引脚具有阈值迟滞,以抵抗噪声并容忍缓慢变化的输入电压。将 SHDN 引脚驱动至地可关闭 LT3580,并将输入电流减小至 1μA 以下。 将 SHDN 驱动到 1.38V 以上使能该器件并开始软启动序列。内置安全功能可确保SS电容器在启动开始之前主动放电。这允许在短 SHDN 脉冲或热锁定的情况下进行适当的软启动。
LT3580 还具有一个集成式 UVLO,当输入电压降至 ~2.3V 以下时,该 UVLO 将关断芯片。但是,SHDN引脚也可以配置为禁用低于更高电压的芯片,如图8所示。
通常,在输入电源受电流限制、源电阻相对较高或上升/下降缓慢的情况下,需要UVLO。开关稳压器从电源获取恒定功率,因此电源电流随着电源电压下降而增加。这看起来像是电源的负电阻负载,可能导致电源在低电压条件下限流或锁存为低电平。可配置的UVLO可防止稳压器在可能发生这些问题的源电压下工作。
关断引脚比较器具有电压迟滞,典型门限为 1.32V(上升)和 1.29V(下降)。电阻器 RUVLO2是可选的,但可以包括在内,以减少由 SHDN 引脚电流变化引起的整体 UVLO 电压变化。R 的不错选择UVLO2是 10k ±1%。为 R 选择值后UVLO2/ 1UVLO1可以通过以下任一方法确定:

或

其中VIN+和VIN-分别是上升或下降时的VIN电压。
结论
LT3580 是许多 DC/DC 转换器应用的明智选择。它具有多种功能,而不会影响性能或易用性,并采用微型 8 引脚封装。准确的可调时钟、2A/42V 电源开关、宽输入电压范围、集成式软起动和一个可配置的 SHDN 引脚使得 LT3580 成为许多 DC 电源需求的理想选择。
审核编辑:郭婷