时间:2023-03-14 16:02
人气:
作者:admin
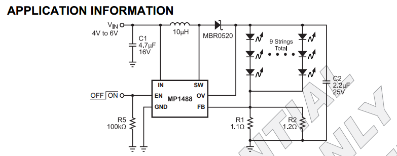
DC-DC电感升压电路主要利用了芯片SW引脚为开关,它已一定的频率进行开关,给电感不断的充放电来进行升压。开关频率越高,效率也高,但是它产生的干扰也越大。以下为LCD屏幕背光驱动电路,具体分析如下:

图1
芯片的1引脚SW内部是有个开关,以一定的频率在闭合开关,当开关打开时,电流流向如图绿线所示,电感具有储能的作用,此时电感中会有一定的电流。
当开关断开时,如下图所示
电感的电流不能突然消失,于是它经过二极管D901,再经过负载到地进行泄放,负载不能一时消耗完电流,转而为电压。这边的负载一般是屏幕的背光灯,如图3

图2

图3
当开关再次打开时,电感又进行存储电流,而负载不能立刻就把电流消耗完,由于D901的作用,电流只能被锁存,负载也就锁存了一部分电压。
随着开关的不断开断,电感不断以脉冲形式给负载进行充电,负载的电压也就不断地得到升压,最后得到稳定。如下图所示

图4
图1中的电路主要是驱动LCD背光,一般LCD屏幕规格书中都会有要求背光电流典型值为多少,比如80mA,我们可以通过电阻R920,R921来进行设定电流的大小(一般芯片规格书都会告诉你如何计算,如下图5,所以看懂规格书很重要)从而做到我们设计的电路符合LCD屏幕的规格要求。当然我们也可以要求厂家修改他们的LCD屏幕规格,来适配我们的电路。

图5