全球最实用的IT互联网信息网站!
AI人工智能P2P分享&下载搜索网页发布信息网站地图
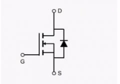
使用MOS管的注意事项
阅读全文2019-07-08
MOS管的实际应用
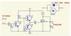
mos管开关电路
新能源汽车正迎来一个全新发展时代
如何看待特斯拉自研电池
MOS管的正确用法
2019-2023年全球太阳能电缆系统市场规模将增长
MOS管防反接用法
反接保护电路
图文讲解三相整流电路的原理及计算,工程师们
两款SiC MOSFET在智能断路器中的应用分析
LM2773系列 低纹波1.8V/1.6V扩频开关电容降压
TPS63810 2.5A 高效降压-升压转换器,带 I²
TPS63900 1.8V 至 5.5V、75nA IQ 降压-升压转换器
CPU | 内存 | 硬盘 | 显卡 | 显示器 | 主板 | 电源 | 键鼠 | 网站地图
Copyright © 2025-2035 诺佳网 版权所有 备案号:赣ICP备2025066733号 本站资料均来源互联网收集整理,作品版权归作者所有,如果侵犯了您的版权,请跟我们联系。