全球最实用的IT互联网信息网站!
AI人工智能P2P分享&下载搜索网页发布信息网站地图
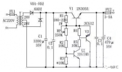
最全电源电路图汇总(稳压电源/开关电源/DCDC电源
阅读全文2023-07-31
龙蟠科技两大锂电材料项目投产!
手工制作一个电源管理模块
关于DC电源模块输入电压范围的问题
泛林集团发布 2022 年 ESG 报告,展示在实现“零净
英国电信希望使用电话亭作为电动汽车充电点
上半年中国锂电负极材料全球占比提升至97%
0.1uf电容作用 如何正确选择滤波电容
电池供电电源电路设计方案
什么是AMR磁阻传感器?AMR磁阻传感器如何“施展
阅读全文2023-07-30
两款SiC MOSFET在智能断路器中的应用分析
LM2773系列 低纹波1.8V/1.6V扩频开关电容降压
TPS63810 2.5A 高效降压-升压转换器,带 I²
TPS63900 1.8V 至 5.5V、75nA IQ 降压-升压转换器
CPU | 内存 | 硬盘 | 显卡 | 显示器 | 主板 | 电源 | 键鼠 | 网站地图
Copyright © 2025-2035 诺佳网 版权所有 备案号:赣ICP备2025066733号 本站资料均来源互联网收集整理,作品版权归作者所有,如果侵犯了您的版权,请跟我们联系。