全球最实用的IT互联网信息网站!
AI人工智能P2P分享&下载搜索网页发布信息网站地图
降压-升压转换器能否成为实现DC/DC电压转换的通
阅读全文2019-10-30
Navitas联合Baseus倍思推出全球最小充电器——GaN
锂电池充放电电路图
日本伊藤忠商事宣布与比亚迪建立合资企业 欲将
KOREPower公布在美建立锂离子电池工厂计划 初始年
全球便携式发电机市场规模将得到进一步增长 预
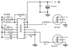
两款irf3205逆变器电路图
镍氢电池恒流充电电路图
多款太阳能电池电路图
笔记本电池电路及保护电路的作用
两款SiC MOSFET在智能断路器中的应用分析
LM2773系列 低纹波1.8V/1.6V扩频开关电容降压
TPS63810 2.5A 高效降压-升压转换器,带 I²
TPS63900 1.8V 至 5.5V、75nA IQ 降压-升压转换器
CPU | 内存 | 硬盘 | 显卡 | 显示器 | 主板 | 电源 | 键鼠 | 网站地图
Copyright © 2025-2035 诺佳网 版权所有 备案号:赣ICP备2025066733号 本站资料均来源互联网收集整理,作品版权归作者所有,如果侵犯了您的版权,请跟我们联系。