全球最实用的IT互联网站!
人工智能P2P分享搜索全网发布信息网站地图标签大全
直驱电机和磁悬浮电机/bldc电机的区别
阅读全文2023-03-10
直驱电机原理_直驱电机的缺点
变频电机与普通电机的区别_变频电机比普通电机
变频电机最低运行频率_变频电机能效等级标准划
正弦波逆变电源质量测验流程中启用的仪器设备
永磁电机磁材料的应用与迭代
PLC编程必须要注意的几个要点
双极步进电机和单极步进电机之间差异
两相双极步进电机驱动中电流再生时的电流衰减
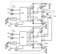
两相双极步进电机的驱动电路示例分析
pwm控制的基本原理
日本HarmonicDrive哈默纳科谐波减速机的三大
支持工业4.0工厂的大规模定制、高质量和
机器视觉系统的主要工作流程是怎样的
CPU | 内存 | 硬盘 | 显卡 | 显示器 | 主板 | 电源 | 键鼠 | 网站地图
Copyright © 2025-2035 诺佳网 版权所有 备案号:赣ICP备2025066733号 本站资料均来源互联网收集整理,作品版权归作者所有,如果侵犯了您的版权,请跟我们联系。