全球最实用的IT互联网站!
人工智能P2P分享搜索全网发布信息网站地图标签大全
单相电机接线图解
阅读全文2023-03-03
基于电机PWM输出方式的电流再生方法
使用PWM输出方式驱动有刷直流电机的原理
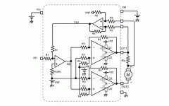
使用BTL放大器的有刷直流电机的线性电流驱动
使用BTL放大器电路驱动有刷直流电机的方法
逆变器通信电源机柜的注意事项
单相异步电机的安装与调试
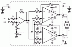
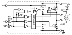
几种使用H桥电路来驱动有刷直流电机的方法
西门子S7-200 Smart Modbus通信编程实例
有刷直流电机驱动的H桥的实际控制(切换)
pwm控制的基本原理
日本HarmonicDrive哈默纳科谐波减速机的三大
支持工业4.0工厂的大规模定制、高质量和
机器视觉系统的主要工作流程是怎样的
CPU | 内存 | 硬盘 | 显卡 | 显示器 | 主板 | 电源 | 键鼠 | 网站地图
Copyright © 2025-2035 诺佳网 版权所有 备案号:赣ICP备2025066733号 本站资料均来源互联网收集整理,作品版权归作者所有,如果侵犯了您的版权,请跟我们联系。